摘要
资料同化通过融合大气化学模式和多源观测数据,减小模式输入数据的不确定性,是提高大气化学模式预报准确率的重要技术方法。针对大气化学资料同化技术,系统梳理了污染气体和气溶胶初始场同化从单一状态变量向多元状态变量的转变过程,同时总结了采用集合方法与四维变分方法的污染物排放源同化反演,在排放源精度提升、时空分辨率优化及对污染物浓度预报改进方面的重要进展。随着观测数据的爆炸式增长,如何将高分辨率地理遥感数据充分用于大气化学资料同化是当前领域面临的核心挑战,而资料同化与人工智能算法的深度融合,是突破这一技术瓶颈、显著提升大气成分分析与预报精准度的关键研究方向。
Abstract
DA (data assimilation) is a crucial technical method for improving the accuracy of atmospheric chemical forecasts by integrating the results of atmospheric chemistry models with multi-source observational data, reducing uncertainties in model input data. Centering on DA techniques for atmospheric chemistry models, the transformation process of initial field assimilation for pollutant gases and aerosols from single state variables to multi-state variables was systematically reviewed. Meanwhile, the important progress of pollutant emission source assimilation inversion using ensemble methods and four-dimensional variational methods was focused on the improvement of emission source accuracy, optimization of spatiotemporal resolution, and enhancement of pollutant concentration prediction performance. With the explosive growth of observational data, a core challenge in the current field lies in fully leveraging high-resolution geospatial and remote sensing data for atmospheric chemical DA. The deep integration of DA with artificial intelligence algorithms represents a key research direction to break through this bottleneck and significantly enhance the accuracy of atmospheric composition analysis and forecasting.
大气化学模式可以对大气污染物进行精细化模拟和预报,为气象和环境部门预警决策提供科学依据,在揭示大气污染机制、支撑污染溯源和大气防控等方面具有重要价值[1-3]。同时,大气化学模式预报的气溶胶、云、降水、辐射、能见度等,能够为导弹制导、航空飞行、浮空器驻空等军事活动的大气环境保障提供重要支撑。然而,由于大气化学模式排放源、初始条件、边界条件、物理化学过程等方面的不确定性,当前模式模拟预报的结果仍然存在较大误差[4-5]。因此,减小大气化学模式预报不确定性对大气污染防控、军事活动保障具有非常重要的现实意义和科学价值。
资料同化(data assimilation,DA)通过构建代价函数并求解极小值得到最优分析场,广泛应用于数值模式的初始场同化研究,是提高数值预报的有效方法,在天气预报领域已有了广泛应用[6-7]。美国国家环境预报中心(National Centers for Environmental Prediction,NCEP)、欧洲中期天气预报中心(European Centre for Medium-Range Weather Forecasts,ECMWF)等机构将资料同化技术用于提高业务化的天气预报水平,对于提升战场环境预报精度也有着重要作用[8-10]。随着大气化学模式的进步和观测数据的增加,大气化学资料同化也迅速发展[11-12]。类似于气象模式资料同化,大气化学模式资料同化通过融合模式背景场与污染物浓度观测数据,能够有效提高污染物浓度初始场的准确度,进而有效提高污染物浓度预报水平。美国、欧洲及日本等地的研究机构已经构建了大气化学资料同化系统,并持续更新大气化学再分析数据集,如美国宇航局发布的现代研究与应用回溯分析(第2版)(modern-era retrospective analysis for research and applications,version 2,MERRA-2)、欧洲中期天气预报中心发布的哥白尼大气监测局再分析(Copernicus atmosphere monitoring service reanalysis,CAMS Reanalysis)、日本气象厅构建的日本气溶胶再分析(Japanese reanalysis for aerosols,JRAero)等,旨在提升空气质量预报的准确性[13-18]。
大气化学模式不同于普通的气象模式,除了输入初始场,还需要输入排放清单,排放清单同样存在很大的不确定性。资料同化可以采用多源污染物浓度观测数据对传统方法编制的排放清单进行同化优化,其结果的准确性更高,且更新速度快,可以有效提高大气化学模式的预报效果[19]。集合卡尔曼滤波(ensemble Kalman filter,EnKF)和变分资料同化(variational data assimilation,Var)方法是最常用的大气排放源同化方法,众多学者基于这两种方法开展了排放源同化系统研究,并通过模式模拟预报等方法,检验了大气排放源同化能提高排放源准确性以及空气质量预报效果[20-24]。
鉴于资料同化在大气化学模式研究中日趋重要,针对大气化学资料同化方向的研究进展,现简要介绍常用的大气化学资料同化算法,综述大气化学资料同化在提高模式初始场和排放源精度方面的研究进展,最后对大气化学资料同化的现状和发展趋势进行总结展望。
1 大气化学资料同化算法
1.1 大气化学资料同化算法发展介绍
资料同化的发展始于20世纪50年代,早期的主要方法包括:函数拟合、逐步订正法、最优插值(optimal interpolation,OI)法、变分法和卡尔曼滤波(Kalman filter,KF)法等。这些方法的求解公式可以归纳为:
(1)
其中,xa表示分析场,xb表示背景场,yo表示观测资料,y表示模式状态变量转化到可以与观测资料相比的结果,W表示先验权重函数。不同方法的区别只是在于W的计算方法和该方程运行的时间间隔不同。经过多年的发展,资料同化已经从简单的函数插值发展到复杂的非常规观测资料同化方法,比如在20世纪90年代,ECMWF的业务同化系统从连续同化方案转向了OI,为其当时预报水平的提升做出了巨大贡献。随着数值模式和观测资料的飞速发展,自20世纪90年代末期,ECMWF率先将三维变分(3-dimensional variational,3D-Var)和四维变分(4-dimensional variational,4D-Var)引入业务系统,并用其逐渐取代了OI方法[25];美国国家海洋和大气管理局在未来规划中明确将集合-变分同化技术作为核心战略[26]。根据目前大气化学资料同化研究进展情况,表1总结了现有的大气化学资料同化和技术细节,对比了几种方法的原理、优点和局限性,并在之后简要介绍三维变分同化、四维变分同化、集合卡尔曼滤波法等目前主流的资料同化方法。
1.2 变分法
1.2.1 三维变分同化
3D-Var同化通过定义一个目标泛函,将同化问题转化为泛函的极值问题,并利用变分方法迭代求解目标泛函。该方法的计算量相对较小,具有同化大量不同类型观测资料的能力,是目前大气、海洋等资料同化业务系统的主流方法之一。三维变分同化的目标泛函可以写为如下形式:
(2)
其中:xb为背景场;x为最终求解得到的最优估计场,也称为同化分析场;B为对应于xb的误差协方差,称为背景误差协方差;yo为观测资料,可以为站点观测或遥感观测资料;R为观测误差;H为观测算子,代表将状态变量单位转化为与观测数据单位一致的算子。3D-Var中所有的观测资料都可以用来约束背景场,所得到的分析场是全局最优解或近似最优解,可以考虑较为复杂的非线性观测算子。由于3D-Var计算方便,计算代价小,成为很多业务资料同化的首选[27-28]。但3D-Var同化的观测资料仅为单个时刻,对一段时间而言,多个不相关的瞬间最优解,并不能构成整体上与模式一致的最优解,分析结果过多依赖预先设定的背景场误差统计模型,而未能考虑实际背景误差随环流的变化[29-31]。
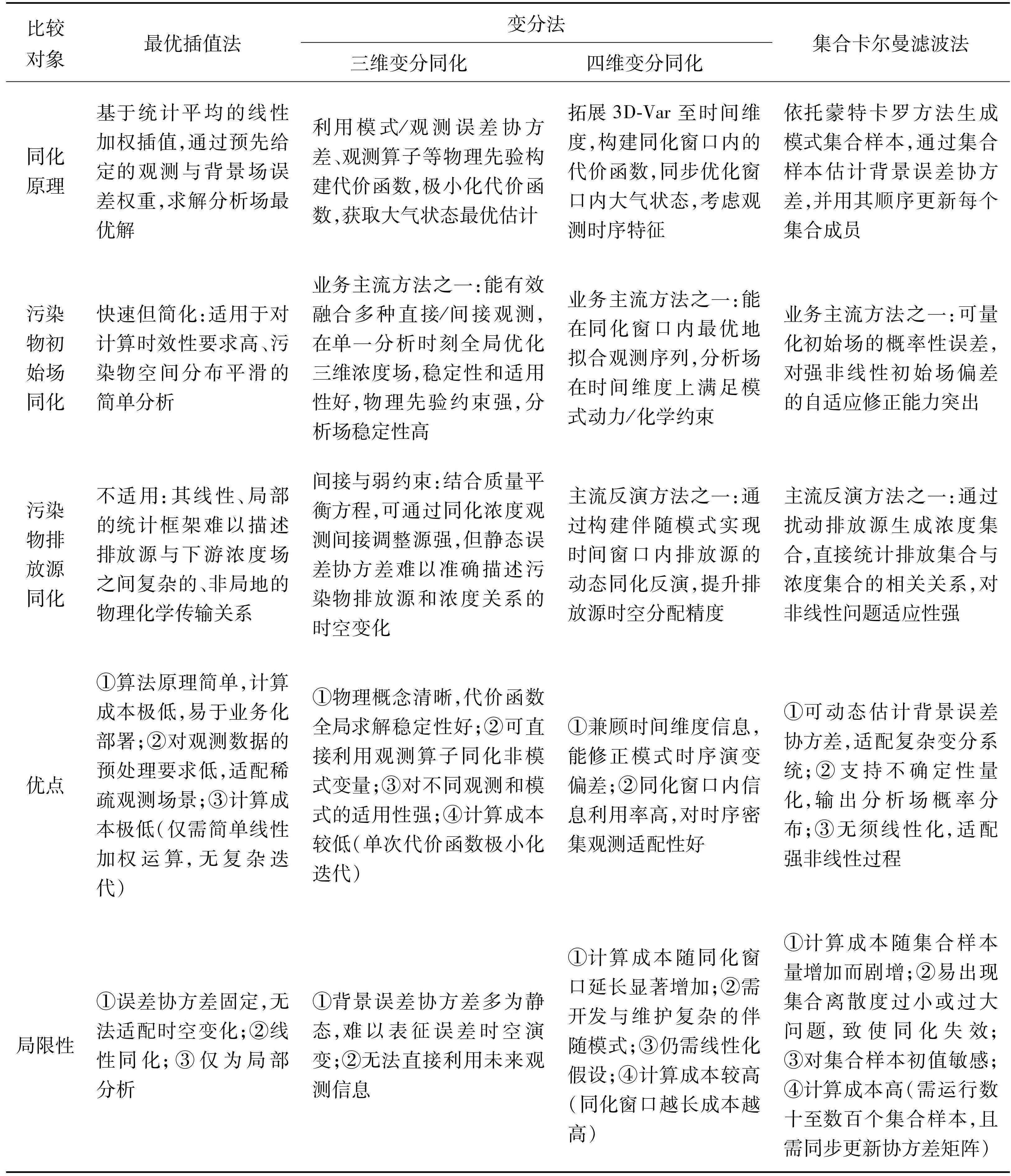
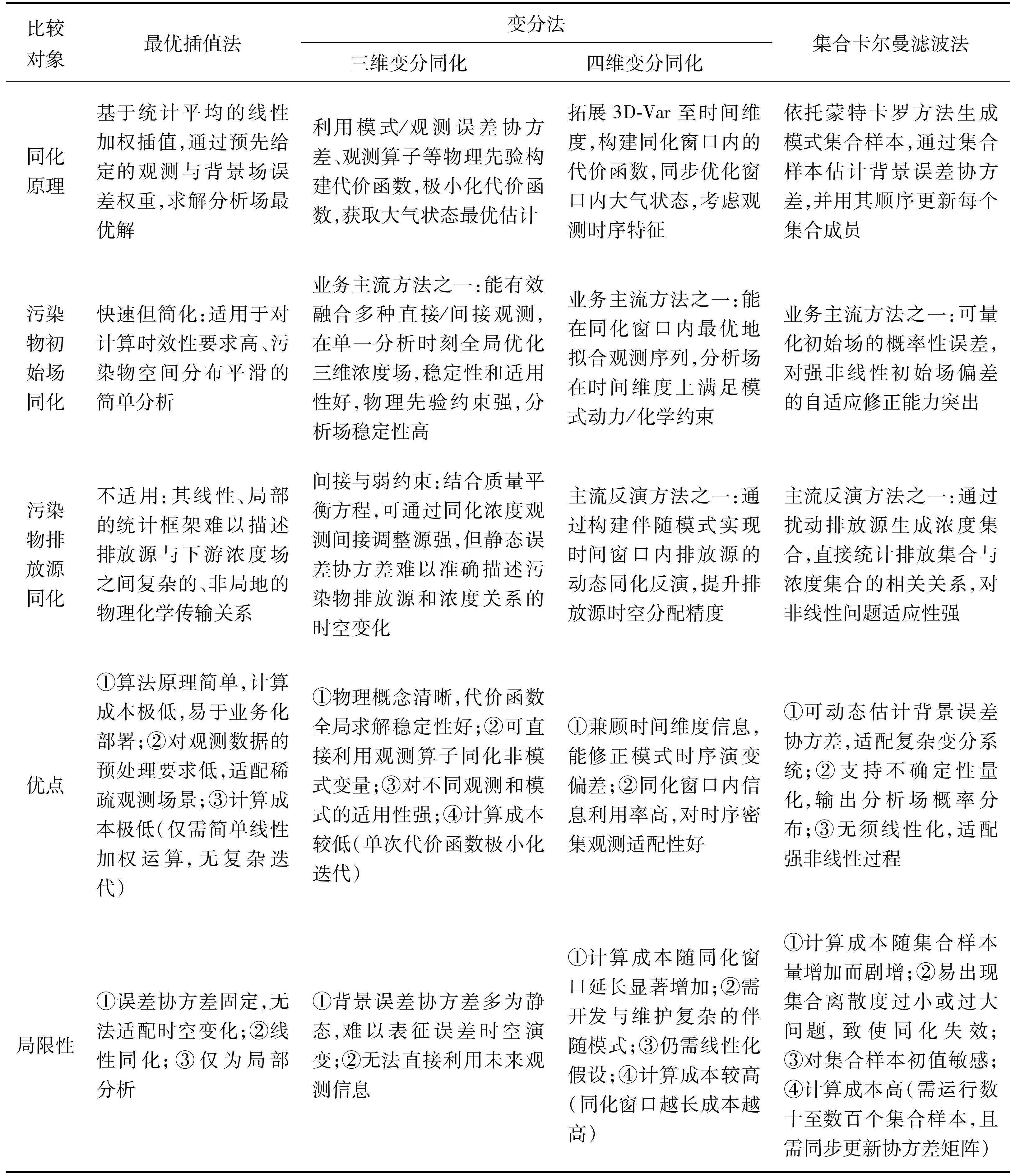
表1常用的大气化学资料同化方法
Tab.1Commonly used atmospheric chemical data assimilation methods
1.2.2 四维变分同化
4D-Var是3D-Var在时间维上的拓展,考虑在一个时间间隔内观测资料的分布,即考虑某一时段内观测资料的总体逼近效果。在大气科学领域,其主要是用于改进模式的初始场,通过伴随模式将一个时间窗口内的多次观测与模式融合,进而改进模式初始场。近年来也有部分学者将污染物排放源作为状态变量,可以利用时间窗口内的污染物浓度观测改进前期排放源。4D-Var的代价函数为:
(3)
式中:变量的下角标i代表不同的时刻,0代表初始时刻;N为时间窗口。4D-Var利用模式动力特征来约束一段时间内的所有观测资料,其背景误差协方差矩阵是随模式动力隐式发展的。
4D-Var是现代数值天气预报和大气再分析领域最先进的资料同化方法之一,被欧洲中期天气预报中心、英国气象局等全球多个业务预报中心采用,通过动力模型约束,在一个时间窗内实现了物理上的协调,且能充分利用异步观测信息的最优状态估计[32-34]。然而,4D-Var在实现的过程中需要编写伴随模式,对复杂系统来说工作量很大,且维护和修改需要大量的人力资源。因此,虽然4D-Var在原理上最先进,但由于实施过程中难点较多,一般研究中多采用其他方法实现间接四维变分同化来提高初始场的准确度。
1.3 集合卡尔曼滤波法
1960年,数学家Kalman提出了卡尔曼滤波方法,是一种适用于线性状态下的顺序同化方法。该方法利用模式背景值和观测值的误差统计特征信息来逐步修正模式预报,其状态变量的后验估计值可以写作:
(4)
(5)
其中,K表示卡尔曼滤波增益矩阵,根据后验估计的最小均方根误差(root mean square,RMSE)推导得到。KF方法虽能在线性高斯系统中实现最优状态估计,但在强非线性、非高斯分布或系统误差复杂的情况下有很大局限性。
Evensen[35]在1994年提出以集合预报的方式来近似计算背景误差协方差,即集合卡尔曼滤波方法。集合卡尔曼滤波方法作为KF法的蒙特卡罗近似,通过对模式状态变量添加扰动,预报生成多个集合成员,其中所有集合成员的均值作为集合平均,不同成员和均值之间的差异作为集合平均的偏差,突破了KF的线性高斯假设限制,在非线性的情况下有很好的适用性。与变分法相比,该方法无须建立复杂的非线性观测算子和伴随模式,且与3D-Var方法中使用统计背景误差相比,可以使得预报误差协方差随模式动力显式发展,具有流依赖的特点。但在实际计算中,集合预报需要多次进行大气化学模式预报,消耗大量的计算和存储资源;此外,该方法对集合成员的初始化敏感,若初始集合离散度不足或存在系统性偏差,易导致滤波结果发散,难以准确表征状态不确定性。
2 大气化学初始场资料同化研究进展
2.1 污染气体初始场同化
大气化学模式初始场的资料同化始于20世纪90年代,主要针对大气化学传输模式中的气态污染物或气溶胶总量,通过将观测资料同化到大气化学模式中,获得精度更高的污染物浓度场,为大气污染预报提供精度更高的初始条件。EnKF方法通过污染物浓度场的集合预报,利用集合离散度直接估算浓度场的背景误差协方差,进而通过观测增量与卡尔曼增益,对每个集合成员的浓度初始场进行分析更新。变分方法(3D-Var和4D-Var)通过构建一个以初始浓度场为控制变量的代价函数,其核心是设计从模式污染物变量浓度到观测资料的观测算子及其伴随,最小化代价函数以直接求解最优的浓度初始场。相对天气预报模式而言,大气化学资料同化发展较慢,Austin[36]首次将资料同化应用到二维全球化学传输模式,通过同化卫星观测的臭氧(O3)、二氧化氮(NO2)、硝酸(HNO3)提高了模式分析场的质量。但直到目前,仍有许多模拟研究和业务预报直接采用前期的预报场作为初始场,而不是用同化观测资料后的分析场进行预报[6]。
由于大气化学观测主要集中在对流层,所以资料同化也主要面向以对流层为主的大气化学模式,众多资料同化的方法在痕量气体同化上有了较好的应用。Fisher等[37]采用四维变分同化方法对化学模型的O3、一氧化氮(NO)、NO2、三氧化氮(NO3)等气体同化试验表明,与观测资料相比,同化后分析场的误差有明显降低。崔应杰等[38]利用最优插值法对嵌套空气质量预报模式(nested air quality prediction modeling,NAQPM)初始场的NO2、二氧化硫(SO2)和粗颗粒物(PM10)进行同化,初始场的偏差平均值降低50%以上,对预报场也有明显的改进。Frydendall等[39]采用统计插值对地面O3进行同化预报,与控制试验相比,8种同化试验预报的O3与观测值的相关系数均提高了0.1~0.21。Kumar等[40]基于最优分辨率方法的城市区域空气质量模拟(air quality modelling in urban regions using an optimal resolution approach,AURORA)系统对比利时的O3和NO2地面观测进行同化,同化后两者的均方根误差分别降低了15.3 μg·m-3和6.4 μg·m-3。陈懿昂等[41]基于天气研究与预报模式耦合社区多尺度空气质量模式(weather research and forecasting model coupled community multiscale air quality model,WRF-CMAQ),分别采用最优插值法和集合卡尔曼滤波法对珠江三角洲的SO2浓度初始场进行同化,提出最优插值的最优水平影响尺度是20 km。Emili等[42]基于低阶化学-气象耦合模型和四维集合变分(4-dimensional ensemble-variational,4DEnVar)方法,对O3、NOx、CO和CO2进行同化和预报分析,结果表明,与3D-Var方法的同化结果相比,采用4DEnVar方法的次日预报误差更小。Ma等[43]基于网格点统计插值(gridpoint statistical interpolation,GSI)同化系统和天气研究与预报模型耦合化学(weather research and forecasting model coupled with chemistry,WRF-Chem)模式,对比了同化前后O3的12 h预报结果,其平均RMSE降低了43.85%。
部分学者针对涵盖平流层化学过程的大气化学模式发展了对应的同化系统,重点关注O3、甲烷(CH4)等在全大气层输送的痕量气体,有效提升了对此类气体垂直与水平分布和输送的模拟预报精度。例如陶正达等[44]基于社区地球系统模式(community earth system model,CESM)和集合平方根滤波(ensemble square root filter,EnSRF)方法,将大气红外探测器(atmospheric infrared sounder,AIRS)的O3与CH4观测资料同化到气候模式中,结果表明,与控制试验相比,同化后再预报的O3与CH4的均方根误差分别降低了0.4 μmol/mol和0.1 μmol/mol。谢飞等[45]基于全大气层气候模式(whole atmosphere community climate model,WACCM)和数据同化研究试验平台(data assimilation research testbed, DART)同化模式,实现了中高层大气温度、O3和水汽的卫星资料同化,结果表明,采用分析场作为初值的同化试验预报的2020年5月北极平流层O3浓度与微波大气层测温仪(microwave limb sounder,MLS)观测的偏差小于0.5 μmol/mol,与未进行同化试验的结果相比,偏差降低了50%以上。美国国家航空航天局(National Aeronautics and Space Administration,NASA)在戈达德地球观测系统成分预报模式(Goddard earth observing system composition forecast modeling,GEOS-CF)中加入了3D-Var同化功能,同化卫星观测到的O3数据,包括MLS垂直剖面数据、臭氧检测仪(ozone monitoring instrument,OMI)总柱浓度数据等,以改善对流层-平流层的O3浓度分布,结果表明,GEOS-CF模式结果中的对流层化学部分显著改善了模拟的O3浓度背景场[46]。
可以看出,对于污染气体的初始场同化目前已经较为完善,观测技术手段的发展,卫星、雷达等观测数据的不断增加,为气体污染物初始场同化提供了丰富的数据,很多学者在多源资料同化方面也开展了相关试验。例如Pan等[47]基于3D-Var方法同化了激光雷达观测网络监测的O3浓度数据,提高了珠江三角洲的O3浓度模拟效果,并分析了夜间O3浓度异常高的原因。Han等[48]通过同化地面和卫星多平台观测的O3浓度数据,改进模式浓度初始场和边界条件,提高了长江三角洲污染期间O3浓度的模拟效果,并分析了O3敏感区。上述研究表明,尽管采用的方法(4D-Var、OI、EnKF等)和研究对象(O3、NO2、SO2等)不同,但资料同化普遍能降低污染气体初始场的误差,并显著改善短期预报效果。
2.2 气溶胶初始场同化
大气气溶胶是悬浮于大气中的多相微粒体系,其复杂组分对生态环境和人体健康构成严重威胁。气溶胶作为地-气系统辐射平衡的关键调节因子,通过散射和吸收太阳辐射以及作为云凝结核影响云微物理过程和寿命,从而显著影响区域与全球气候。在大气化学模式中,气溶胶变量通常设计为多种化学成分和粒径段,变量比较复杂,不同的同化方案研究对气溶胶的分类也有所区别。
早期的研究通常将所有气溶胶变量合并成一个状态变量进行同化,然后将增量场按模式中变量的比例进行分配[49-50]。如Denby等[51]采用统计插值和EnKF方法对粗颗粒物(PM10)进行同化,其同化的控制变量是模式中PM10对应的化学成分之和。Pagowski等[52]利用三维变分方法同化美国空气质量监测网AIRNow监测的细颗粒物(PM2.5)资料,其状态变量为PM2.5总量,同化后再按其在模式背景场中的方差比分配到模式变量。ECMWF四维变分同化业务系统中,也是以气溶胶的整体混合比作为同化的状态变量,观测资料为中分辨率成像光谱仪(moderate-resolution imaging spectroradiometer,MODIS)提供的气溶胶光学厚度(aerosol optical depth,AOD)产品,同化后的整体混合比再按比例分配到模式变量[53-54]。
单一状态变量资料同化的优点是计算量小,不用考虑复杂的变量背景误差协方差,而且观测算子比较简单;其缺点是不能考虑到各个化学成分增量场的结构差异,对各成分的观测资料也无法进行同化,针对多物种、多粒径段以及气态污染物的多变量综合同化是当前的发展趋势。然而,由于气溶胶组分常来源于共同的排放源或通过大气化学反应相互影响,不同气溶胶组分间的浓度与误差往往高度相关。因此,构建合理且能精准表征多粒径段气溶胶组分间相关关系的背景误差协方差矩阵,是实现有效多变量气溶胶同化的核心挑战[55]。Li等[28]针对WRF-Chem的模拟气溶胶相互作用和化学模型(model for simulating aerosol interactions and chemistry,MOSAIC),建立了黑碳(BC)、有机碳(OC)、硫酸盐(SO2-4)、硝酸盐(NO-3)等5个气溶胶变量的3D-Var同化方案,结果表明,PM2.5的24 h平均预报水平提高了18%。Feng等[56]针对WRF-CMAQ的气溶胶变量,发展了基于GSI模式的3D-Var同化方案,在中国地区的试验表明,同化PM2.5资料对预报效果有明显的提高且持续时间超过48 h。Cheng等[57]设计了BC、OC、铵盐(NH+4)等6个状态变量的3D-Var同化模型,对2018年3月13日北京地区的4部激光雷达观测进行同化,发现采用同化分析场预报试验比无同化试验的平均RMSE降低了25 μg·m-3。Schwartz等[58]对比了3D-Var、EnSRF和混合集合变分(hybrid EnVar)方法对地面PM2.5浓度的同化预报效果,结果表明三种同化方法的预报结果均好于不同化的预报效果,hybrid EnVar同化结果在大部分日期表现最好。
部分学者利用气溶胶组分观测资料开展同化预报研究,例如Zang等[59]采用加州空气质量与气候变化交叉研究(California research at the nexus of air quality and climate change,CalNex)的飞机观测数据,将OC、SO2-4、NO-3、NH+4这些气溶胶组分资料进行同化,使PM2.5总量和这些气溶胶组分预报的均方根误差降低5%~30%。Escribano等[60]利用可见红外成像辐射计(visible infrared imaging radiometer suite,VIIRS)的沙尘光学厚度(dust optical depth,DOD)和云-气溶胶激光雷达与红外探测者卫星观测(cloud-aerosol lidar with orthogonal polarization,CALIPSO)的沙尘消光系数廓线,在北非、中东和欧洲地区开展了2个月的沙尘资料同化试验,结果表明,同化后研究区域内DOD的均方根误差降低39%,沙尘消光系数的模拟偏差降低65%。准确的气溶胶组分观测数据对于提升气溶胶组分模拟精度、修正气溶胶组分空间分布偏差具有重要作用,可有效弥补混合态气溶胶同化中组分信息缺失的不足,为复合型污染管控提供精准组分溯源依据。但这最大的挑战在于直接、连续的气溶胶组分观测资料稀缺,因此相关研究较少。
探测技术的发展使得资料同化可利用的数据呈爆炸式增长,尤其是卫星观测的AOD、气溶胶消光系数等非常规观测资料,极大地弥补了地面观测稀疏、垂直分布信息缺少等问题,同时也对资料同化技术提出新的挑战。资料同化需建立起观测变量与数值模式预报变量之间的映射关系,即观测算子。Liu等[61]针对WRF-Chem模式中的戈达德化学气溶胶辐射与传输(Goddard chemistry aerosol radiation and transport,GOCART)方案,发展了基于卫星AOD资料的3D-Var系统,采用国家气象中心(national meteorological center,NMC)方法统计了14个气溶胶组分模式变量的背景误差协方差,实现了多变量气溶胶组分的直接同化。Liang等[62]基于跨部门受保护视觉环境监测(interagency monitoring of protected visual environments,IMPROVE)方程设计了气溶胶消光系数资料的观测算子,实现了地面和雷达数据的多源资料同化,结果表明,同化激光雷达资料能有效提高PM2.5的24 h预报准确率。Ye等[63]面向MOSAIC气溶胶方案,发展了基于米散射的消光系数观测算子,并同化了CALIPSO观测的气溶胶消光系数,结果表明同化对地面PM2.5的预报和其垂直结构有明显的改进。Wang等[64]基于米散射理论构建了非线性观测算子,对一次重污染事件的同化预报表明,同化葵花8号(Himawari-8)卫星的AOD资料使PM2.5预报的准确率提高了39.6%。但也有不少研究指出卫星AOD同化效果不明显甚至会出现降低模式性能的现象[4,65-66]。造成这种现象的部分原因可能是AOD质量控制不够细致、背景误差设置偏大,导致同化对背景场的修正量过大,卫星AOD资料的高分辨率特征以及气溶胶的多尺度特征对资料同化方法提出了新的要求[55,67]。针对传统的变分同化方法难以有效利用高分辨气溶胶观测信息的问题,Zang等[68]提出了一种多尺度同化方法,采用不同尺度的背景误差协方差进行同化,通过不同尺度同化场的叠加,生成包含多尺度信息的分析场,多尺度同化试验表明,其同化分析场中PM2.5的平均相关系数比传统的3D-Var提高了6.12%,平均均方根误差降低了16.4%,并能有效提高PM2.5的短期预报水平。
综上,大气化学浓度初始场同化在大气成分研究中发挥重要作用,在改进空气质量预报、解析污染事件发生的关键物理与化学过程等方面具有不可忽视的作用,欧美国家气象预报机构已率先开展大气化学资料同化的业务化应用,同时将其列为大气污染领域的核心前沿研究方向,并已构建形成各自的全球大气化学再分析数据集。ECMWF在综合预报系统(integrated forecasting system,IFS)中引入了温室气体、气溶胶和化学物质的预报[69-70],建立了O3、CO、AOD、NO2柱浓度的再分析数据产品,并将其应用于模式边界条件[71-72]、气溶胶辐射强迫估计[73-74]。美国国家航空航天局基于戈达德地球观测系统版本5(Goddard earth observing system version 5,GEOS-5)模式与GOCART气溶胶方案,通过同化臭氧剖面观测数据、气溶胶天基观测数据、MODIS观测的AOD,发布了大气化学成分再分析数据集MERRA-2[75]。该数据集涵盖从对流层至平流层的O3、硫酸盐、海盐、沙尘、黑炭及有机碳等多类型气溶胶浓度变量,为对流层-平流层空气质量评估及跨圈层O3交换过程研究提供了重要的数据支撑[76-77]。Ou等[78]、Randles等[79]和Buchard等[80]基于独立的飞机、卫星、地面观测等数据集进行了评估,MERRA-2在大部分情况下与观测数据有较好的一致性,但由于模式同化的是AOD总量,并未考虑不同气溶胶组分的特性、表面浓度和垂直分布等信息,在特殊事件的预报(如撒哈拉沙尘输送事件、中国上空重污染事件、皮纳图博火山喷发事件等)中,不能完全纠正大气化学模式中气溶胶初始场不确定性导致的预报误差。
3 大气污染物排放源同化研究进展
3.1 基于集合方法的排放源同化
排放源是大气污染预报和模拟中最重要的不确定性来源之一,污染物的排放水平直接决定了当地污染浓度水平,因此排放源的精确度直接决定了大气污染预报的精确度[81]。目前模式使用的污染排放清单通常通过“自下而上”的清单编制法统计得到,该方法通过统计排放因子和人类活动水平数据估计污染物的排放,但是受限于人力物力资源,不可避免地存在分辨率低、精度不高且时间滞后等问题。资料同化方法可以通过大气化学模式构建排放源和污染物浓度的相关关系,进而采用污染物浓度“自上而下”地约束传统排放清单,已经成为校验污染源清单和减小其不确定性、提高模式污染物预报水平的重要方法[82]。其主要思想是通过大气化学模式的物理化学约束条件,将排放源误差与模式的预报误差建立联系,并利用实际的观测资料实现对已有排放源清单的反向优化和更新。
EnKF方法通过统计排放源集合和化学传输模拟预报的浓度集合间的相关关系来确定排放与浓度间的关系,可以解决复杂的非线性问题,但需要大量的计算资源来统计集合样本[83]。Lin等[84]最早采用EnKF方法,将沙尘排放系数作为状态变量,通过同化PM10浓度来调整沙尘排放系数,进而得到更好的沙尘预报。Barbu等[85]基于EnKF方法和区域化学传输模式LOTOS-EUROS,将SO2向SO2-4转化的转化率和SO2的排放强度作为状态变量,在一定程度上提高了模式对PM2.5的预报水平,但结果非常依赖于大气化学模式本身的误差以及同化的观测资料质量。Sekiyama等[86]利用局地集合变换卡尔曼滤波(local ensemble transform Kalman filter,LETKF)算法同化了星载激光雷达CALIPSO的level1B资料,改进了2007年5月沙尘的排放量。Miyazaki等[87]基于全球化学传输模式构建了一套EnKF排放源同化系统,通过同化OMI卫星观测的NO2柱浓度来改进每日的地面NOx排放,并采用大气制图扫描成像吸收光谱仪(scanning imaging absorption spectrometer for atmospheric chartography,SCIAMACHY)观测的对流层NO2柱浓度和跨洲际化学传输实验B阶段(intercontinental chemical transport experiment phase B,INTEX-B)观测期间获取的NO2浓度廓线作为独立观测对预报结果进行检验;随后还通过同时同化NO2、O3、HNO3和CO的卫星观测反演全球的闪电NOx排放,结果表明全球每年的闪电NOx排放量约为6.3 Tg N a-1(误差±1.4 Tg N a-1),但由于雷电中的化学反应过程不明确,排放源的估算仍然有很大的不确定性[88];Miyazaki等[89]通过同化多源卫星观测的NO2柱浓度成功构建了10年(2005—2014年)的全球NOx排放量数据,结果表明中国、印度、中东地区的NOx排放量呈增加趋势。Tang等[90]设计了通过同化O3观测,单独同化或同时同化O3初始场浓度、NOx初始场和排放、挥发性有机物(volatile organic compounds,VOCs)初始场和排放的试验,并初步考虑了模式误差对同化结果的影响,但该研究主要目的是提高O3预报准确性,没有评估排放源调整后的合理性;在进一步的研究中,Tang等[91]发现O3浓度和NOx之间的强非线性关系,可能导致资料同化优化后的NOx排放源在NO2浓度预报中效果变差,这主要是因为基于线性假设的EnKF方法在统计相关关系时,会错误判别O3生成的主导控制区,无法准确区分NOx控制区与VOCs控制区,进而错误地调整了NOx排放源。这些研究极大地推进了基于EnKF方法的排放源同化研究,后续的研究也多参考前人在EnKF同化系统方面的设置,尤其是水平影响尺度、截断误差、协方差膨胀、模式误差等影响EnKF同化效果的设置。但上述的研究也存在一些缺陷,例如大部分研究是通过同化卫星观测资料降低排放源的准确性,卫星观测虽然有较高的空间分辨率,但其时间分辨率较低,得到的优化排放源多为月/日排放源,缺少小时排放信息,且大部分研究将排放系数作为状态变量,而非排放源本身,这样的间接同化增加了模式误差。
随着计算资源的丰富和数值模式的发展,利用EnKF方法同化地面观测小时级污染物浓度数据、构建优化逐小时排放清单的技术与相关研究应用日趋广泛。Tang等[92]基于嵌套式空气质量预测建模系统(nested air quality prediction modeling system,NAQPMS)构建了CO排放的EnKF同化系统,对2010年夏季北京及周边地区的CO排放进行了评估,结果表明,北京、天津、唐山和保定的CO排放量分别为4.11 Tg CO a-1、3.75 Tg CO a-1、3.17 Tg CO a-1和4.08 Tg CO a-1。Feng等[93]基于EnKF方法和WRF-CMAQ模式,对2013年和2017年12月中国地区的CO排放进行了同化,结果表明,与2013年12月优化排放相比,2017年12月的CO排放量降低了17%。Peng等[94]基于GOCART气溶胶方案和EnSRF方法,同化了2014年10月中国地面站点观测的PM2.5逐小时数据,进行初始场和排放源的改进,结果表明资料同化有助于减小排放源的不确定性,提高气溶胶的预报水平;随后Peng等[65]对国控站观测的六要素资料进行同化,同时优化了SO2、NOx、CO、NH3、VOCs和气溶胶的排放源,基于优化的排放源,珠江三角洲地区SO2的48 h浓度预报水平提高了37.9%,但PM2.5的预报水平并没有显著提高。Chen等[23]在Peng等的工作基础上对集合卡尔曼滤波方法加以改进,实现了SO2排放源的反演,得到了2015年和2016年1月的SO2排放数据,并与“自下而上”方法统计的排放源进行了对比,同时采用模式模拟的方法进行验证。Feng等[95]基于WRF-CMAQ模式构建了针对NOx排放源的EnSRF同化系统,并利用该系统同化地面NO2观测,研究了在新冠疫情期间全国NOx排放量的变化,结果表明,在疫情期间中国许多大城市和中小城市的NOx排放量分别下降了60%以上和30%左右,这主要是疫情期间交通排放源的减少导致的。Ma等[96]基于WRF-Chem/DART的集合调整卡尔曼滤波(ensemble adjustment Kalman filter,EAKF)方法同化平台,同化了地面观测的六要素和MODIS的AOD资料,实现了初始场和排放源强度的联合同化,改进了大气污染物浓度预报水平。Luo等[97]基于EnKF方法和NAQPMS模式,通过同化国家地面观测站的污染物资料,对2014年至2019年京津冀地区的SO2、NOx、CO和PM2.5的排放速率进行了优化,与先验排放清单相比,采用同化后的排放清单模拟的京津冀区域SO2、NOx、PM2.5和CO浓度的RMSE分别降低了41%、30%、31%和22%。
上述研究表明,采用EnKF方法显著降低了大气污染排放源的不确定性并提高了污染物浓度预报水平,研究范围也从对CO、沙尘等化学反应少的污染物的研究,逐步拓展至对包含复杂非线性化学反应的NOx、VOCs及PM2.5等关键大气污染物排放源的同化研究,并且提高了大气污染物的预报水平。然而,EnKF方法在同化排放源的过程中需要多次计算大气化学传输模式并进行污染预报,从而统计污染物浓度集合与排放源集合之间的相关关系,同化反演所得的排放源数据时空分辨率普遍受限,现有多数研究的空间分辨率仍低于25 km×25 km,难以满足精准减排和精细化污染预报的需求。另外,EnKF方法还会引入误差发散的问题,模式误差的贡献会在迭代过程中累积,导致排放同化误差随着迭代次数的增加而发散,需要人为调整从而保证收敛性。
3.2 基于四维变分方法的排放源同化
4D-Var方法将排放源作为同化状态变量,通过构建前向模式及其伴随算子表征污染物浓度与排放源之间的相关关系,从而利用时间窗口内的污染物浓度观测改进前期排放源。前向模式是基于大气化学模式简化得到,在前向模式及其伴随算子准确的情况下同化结果相对稳定。因此,4D-Var系统的发展与数值模式的发展息息相关,早期的4D-Var系统也多是基于拉格朗日扩散模型的二维化学传输模型构建的。例如,Elbern等[98]基于欧洲空气污染扩散模型(European air pollution dispersion model,EURAD)构建了4D-Var排放源同化系统并设计理想试验,通过同化O3浓度观测改进SO2、NOx和VOCs的排放速率,发现SO2的后验排放源强与真实排放更为接近,但当背景排放源强与真实排放差距较大时,如果不给后验排放源加入额外的先验约束,O3-NOx-VOCs反应体系的非线性会导致NOx和VOCs的排放源向错误的方向调整;随后Elbern等[99]在此基础上设计了SO2、NOx和CO浓度的观测算子,将19种污染物排放速率和化学初始场浓度同时作为状态变量进行同化,结果表明,同化的SO2排放速率提高了SO2浓度的预报水平,而O3浓度预报水平的提高主要是因为降低了初始场的不确定性,较粗的网格分辨率、观测数据的低时间分辨率,以及过于简化的伴随模式影响了最终的排放源同化效果。
随着数值模式的逐步发展,4D-Var同化系统也逐渐应用于三维数值模式,Hakami等[100]构建了具有二阶动力学与一阶水相化学的硫传输欧拉模式(sulfur transport and Eulerian model with 2nd-order kinetics and 1st-order aqueous chemistry,STEM-2kl)的伴随模型,用于估算黑炭气溶胶质量,并评估了ACE-Asia试验中黑炭的日质量浓度观测结果。Müller等[101]基于大气气相物种与排放模拟综合模型(integrated model for atmospheric gas-phase species and emission simulations,IMAGES)编写了相应的伴随模式,并通过同化地面观测的CO浓度和全球臭氧检测试验(global ozone monitoring experiment,GOME)数据集的NOx柱浓度改进CO和NOx通量,结果表明,1997年优化的全球CO排放和NOx排放分别为2 760.0 Tg CO和42.1 Tg N,与先验排放源相比分别增加了28%和降低了14%。Henze等[102]基于全球大气化学三维模式(global3-D model of atmospheric chemistry,GEOS-Chem)和GOCART气溶胶方案构建了伴随模式(GEOS-Chem-adjoint),考虑了对流层化学和硫酸盐-硝酸盐-铵盐-水的气溶胶反应理论,实现了对SO2、NOx、NH3排放源的优化,并采用虚假观测进行了切线性检验、收敛效率检验等,验证了伴随模式的可靠性;之后Henze等[103]基于该伴随模式同化了IMPROVE观测系统观测的硫酸盐和硝酸盐,改进了美国NH3排放源。GEOS-Chem-adjoint是目前国际上应用最为广泛的全球尺度排放源同化4D-Var系统,众多学者在Henze的研究基础上对GEOS-Chem-adjoint模式同化的状态变量、观测数据等进行了拓展和优化。例如,Wang等[104]发展了针对MODIS和多角度成像光谱仪(multi-angle imaging spectroradiometer,MISR)观测的AOD的观测算子,将沙尘排放系数作为状态变量,估计了2008年5月塔克拉玛干沙漠的沙尘排放,同化后的沙尘排放源与先验排放源相比降低了51%。Qu等[105]基于GEOS-Chem-adjoint模式,通过同化OMI观测的SO2柱浓度数据,估算了SO2排放量,发现2008—2016年中国SO2排放量下降了48%。
在区域尺度的排放源同化方面,Lu等[106]利用基于正交分解的四维变分同化方法和WRF-CMAQ模式,构建了用于同化地表CO排放通量的区域4D-Var系统,并应用该系统估算了2016年1月和7月中国徐州市的CO排放量,结果表明,同化的CO排放主要分布在城市和工业区,其中1月(冬季)比先验的CO排放高104%,7月(夏季)比先验的CO排放高44%。Wang等[107]基于全球/区域同化预报系统耦合中国气象局统一大气化学环境预报系统(global/regional assimilation and prediction system coupled with CMA unified atmospheric chemistry environmental forecasting system,GRAPES-CUACE)模式构建了用于同化BC排放的4D-Var系统,结果表明,与采用先验排放源的预报相比,采用同化的排放源预报的BC浓度偏差降低了1%~30%。Hu等[21]基于WRF-Chem模式构建了针对SO2浓度初始场和排放源同步同化的4D-Var系统,对中国地区新冠疫情封锁期间和2019年同期的SO2排放源进行同化,结果表明,与2019年同期相比,2020年研究期间内的SO2排放量平均降低了9.2%,华中、华北大部分地区降低幅度超过40.0%。随后Hu等[20]针对EnKF与4D-Var两种同化算法在排放源同化中的应用效能开展了系统性评估,研究结果显示,4D-Var方法在突发性或局地性污染事件的排放源同化中表现出更高的同化可靠性与时空匹配度,而EnKF方法则在排放源系统性偏差的动态校正方面具备显著优势;He等[108]利用4D-Var方法同化中国2023年春节期间的SO2排放,同化得到的SO2排放源精准捕捉到除夕凌晨前后燃放烟花爆竹导致的排放量大幅升高,显著改善了春节期间SO2污染浓度的模式预报能力,验证了4D-Var方法在局地突发污染事件排放反演中的可靠性。
从上述研究成果可以看出,利用4D-Var方法的大气污染排放源同化具有明确的物理意义,通过将大气化学模式中表征污染物在大气中的物理化学参数化过程简化为前向模式并编写对应的伴随算子,可实现对污染物排放源的同化。该方法在前向模式准确的时候可以得到更加准确、及时的污染源排放,在CO、沙尘和SO2排放源同化反演方面取得了显著的成功。但对于一些生命周期较短、化学反应复杂的污染物,如NOx、VOCs、气溶胶等,难以编写非线性的观测算子、前向模式进而求解伴随,也缺少多种污染排放源的协同同化。此外,大气污染物之间往往存在着复杂的非线性相关关系,单一污染物排放源的不确定性通常会通过大气化学转化与传输过程,对其他污染物的排放源同化反演结果产生不同程度的影响,但现有研究大多聚焦于单一物种的排放源同化,对多污染物排放源的协同同化仍缺乏系统性探索。
值得注意的是,尽管EnKF与4D-Var方法在排放源同化领域的核心技术存在较大差异,但两类方法均未解决如何充分利用海量观测数据的难题。伴随大气观测技术的快速迭代,各类观测数据呈爆发式增长,可用于大气化学资料同化的数据源规模亦实现指数级扩充。然而,现有基于EnKF或4D-Var方法的排放源同化研究,大多只采用污染物浓度观测数据对排放源进行反演,得到的同化后排放源数据难以区分来源部门,对高分辨率地理遥感数据的应用程度还存在着严重不足。如何借助多类型大气成分观测数据及地理、人口等地球大数据的综合优势,实现污染排放源清单的高精度协同反演,是当前大气排放源同化领域亟待突破的瓶颈难题与核心技术挑战。
4 总结与展望
资料同化是提升数值模式预报的重要方法,针对大气化学资料同化的研究进展进行了综述,介绍了目前主流的几种大气化学资料同化方法,讨论了大气化学资料同化在污染物浓度初始场同化和大气污染物排放源同化方面的研究进展。然而,尽管大气化学资料同化已经取得了很多重要成果,但在提高空气污染预报方面仍然面临以下几个方面的挑战。
1)近年来,大气环境卫星探测器所能达到的水平分辨率不断提升,多仪器多平台协同探测的一体化观测数据网逐步构建,对初始场同化提出了更高的要求和挑战。特别是随着新一代静止卫星FY-4的发射,以及未来激光雷达探测网络部署,与地面站点观测形成互补,进一步充分利用卫星和雷达观测的高时空分辨率、非常规观测数据,实现精细化、多尺度的气溶胶直接同化,是提升区域乃至全球空气污染预报精准度的关键。
2)资料同化方法能够利用模式和观测资料对传统排放清单进行同化,其结果更具客观性,且更新速度快。但当前的排放源同化研究大多只针对某一物种,并未考虑大气污染物之间存在着复杂的非线性相关,因而缺乏多污染物排放源的协同同化。且只采用大气污染物浓度观测数据对总污染物排放进行约束,而没有结合地球大数据开展分部门的排放同化研究。如何利用丰富的大气成分观测数据,并结合地理数据、人口数据、夜间灯光数据等地球大数据实现多源、多部门污染排放清单协同同化,是提升大气污染排放源时空分辨率和准确性的瓶颈问题与关键挑战。
3)随着观测能力的提高、模式产品的丰富,资料同化可利用的数据呈爆炸式增长,远远超过了资料同化对数据的处理分析能力。机器学习具有从海量数据中提取复杂时空特征的能力,且模型训练完成后的计算效率远快于传统数值模式和资料同化模型,但物理意义不明确,结果受到训练样本精度的制约,对于缺少观测样本(标签)的区域难以应用。机器学习与资料同化方法存在数学相似,两者在贝叶斯框架下具有理论统一性,均可通过结合先验知识(如模式背景场或模型初始参数)与观测资料,求解待求变量的后验概率分布[109-110]。资料同化为机器学习引入物理约束与不确定性量化机制,而机器学习为资料同化提供强大的非线性建模与降维能力。两者的融合有望突破传统资料同化方法在处理多源异构数据困难、计算速度慢等方面的瓶颈问题,将推动资料同化系统向更高效、更智能的方向发展,实现更精准的大气成分分析与预报[111]。




