摘要
海上无人水面艇集群作为推动海洋智能化发展的核心技术,在军事侦察、环境监测、海上搜救等领域展现出重要应用价值。然而,海洋环境所固有的强动态性、不确定性及通信约束特性,对海上无人水面艇集群的高性能集群控制构成严峻挑战。为此,系统梳理了该领域的研究进展:阐释了海洋环境特性,归纳了海上无人水面艇国内外发展现状,剖析了复杂海洋环境下无人水面艇集群系统的核心控制需求与关键挑战;进一步全面综述了基于轨迹引导、基于路径引导和基于目标引导三类代表性集群控制方法的研究进展;最后展望了海上无人水面艇集群控制未来的研究方向和发展趋势。
Abstract
Swarms of maritime USV(unmanned surface vehicle), as a core technology driving the development of marine intelligence, demonstrate significant application value in military reconnaissance, environmental monitoring, maritime search and rescue, and related fields. However, the inherent characteristics of the marine environment, including highly dynamic conditions, environmental uncertainties, and communication constraints, pose formidable challenges to achieving high-performance swarm control in maritime USV. To address these challenges, recent research advances in this field were systematically reviewed. The characteristics of the marine environment were described, the domestic and international developments in USV were summarized, and the core control requirements and key challenges in complex marine scenarios were analyzed. Furthermore, a comprehensive survey of three representative swarm control methodologies was presented: trajectory-based guidance control, path-based guidance control, and target-based guidance control. Finally, promising research directions and future development trends in maritime USV swarm control are discussed and proposed.
进入21世纪以来,海洋在资源开发、环境监测与国家安全维护中的关键地位日益凸显。随着全球对海洋资源的深入探索以及海洋权益维护需求的不断增长,大规模、复杂化的海洋任务需求日益迫切。智能无人系统作为具有变革性的技术,凭借其高效、灵活、安全等优势,在民用与军事领域均得到了广泛应用,已成为美国等世界主要科技强国的国家战略重点。我国在《国家海洋事业发展“十二五”规划》中也明确提出要提升海洋开发能力,加快建设海洋强国。传统有人水面艇在执行深海探测、反水雷作战、极端海况下的搜救等高风险任务时,面临人员安全威胁大、运行成本高、持续作业能力弱等问题。在此背景下,无人水面艇(unmanned surface vehicle,USV)凭借远程操控、长时续航和低成本优势,成为替代传统平台的重要选择。然而,单个USV在任务覆盖范围、响应灵活性和鲁棒性方面仍存在局限。通过构建多个USV协同工作的集群系统,实现信息共享、任务分配与自主协同控制,能够显著提升对广阔海域的感知能力与动态任务适应能力,满足大面积监测、多目标追踪及跨区域联合行动的需求。因此,海上无人水面艇集群控制技术正逐步发展为推动海洋智能化装备升级、支撑海洋强国战略的关键核心技术。
从发展脉络来看,海上无人水面艇集群研究源于20世纪末的单艇自主控制研究(自动导航、路径规划等)[1]。21世纪以后,低时延通信等网络通信技术[2]不断发展,多智能体协同控制理论逐渐成熟,机器人学、控制理论、通信系统以及海洋科学等多学科交叉融合,单艇控制慢慢朝着多艇协作方向发展,无人水面艇集群应运而生。无人水面艇集群的发展极大地推动了海洋领域的智能化与高效化,具有重要的战略与经济价值。在军事方面,无人水面艇集群能完成高效的海上侦察、目标阻截与协同作战,从而加强海洋防御能力。在民用方面,无人水面艇集群在海洋资源勘探、环境观测、搜救任务与港口经营等方面的应用前景十分可观,可以极大削减人力成本,提高海上作业的安全性。西班牙学者Gantiva Osorio等[3]的系统性综述表明,国际研究正从传统模型驱动的方法朝着数据驱动的方向发展,通过深度学习、强化学习等智能技术优化集群协同决策与动态路径规划,提升系统在复杂环境下的自适应能力。大连海事大学Peng等[4-5]系统构建了多自主水面艇协同控制框架,并将其划分成轨迹引导、路径引导和目标引导三种类型,以无人水面艇的运动学和动力学模型为基点,重点阐述了该领域内控制算法从模型构建到理论验证的演进路径。国内外在海上无人水面艇集群控制方法的研究进展,为技术从理论迈向实践应用提供了关键支撑,然而上述现有综述主要侧重于对控制方法的归纳,而缺乏一个能够揭示领域发展内在逻辑的统一分析视角。为此,本文在梳理控制方法时,有机结合了上述两种思路:一方面,沿用国内学者提出的三大引导模式作为顶层分类框架,以确保结构的系统性与完整性;另一方面,借鉴国际研究的演进趋势,在每个引导模式下,进一步按照“传统模型驱动”与“新型智能学习”两种技术范式进行细分。这样不仅能清晰阐述各类方法的特点,更能揭示整个领域的技术演进脉络,从而为该领域未来的发展方向提供科学指引。为了更直观地展现本文的独特定位与核心贡献,表1从视角与逻辑主线、分类体系及未来展望三个维度,将本文与综述[3]和综述[5]进行了对比分析。
表1本文与其他综述的对比分析
Tab.1Comparative analysis of this paper and other reviews
目前,海上无人水面艇集群的研究在国际上已取得显著进展,其军事应用价值尤为突出。以美国为代表的军事强国率先通过大规模海上演习,验证了“蜂群”作战在复杂战术环境下的可行性[6],并正持续推进大型无人水面艇集群的长期自主航行与作战应用探索[7]。欧洲及北约等也在积极开展联合军事演习,旨在利用集群技术提升关键基础设施的防御能力[8-9]。此外,近期在部分地区冲突中,无人水面艇集群已作为非对称作战力量投入实战,再次凸显无人水面艇集群在现代战争中的潜在威力。我国在海上无人水面艇集群领域也取得了一系列重要突破,已在大规模集群的协同控制、复杂海况下的队形保持与环境自适应等方面取得关键技术突破,并成功开展了超大规模集群编队显示和高效智能测绘等典型应用演示[5],初步形成了具有自主协同、智能感知及跨域作业能力的完整技术体系。相较国外以成熟应用为导向的发展路径,我国坚持基础研究与工程应用双轨并行,正逐步创建自身特色鲜明的海上无人水面艇集群体系,国际竞争力日益彰显。
本文对海上无人水面艇集群控制的关键问题与研究进展进行综述。首先阐述了海洋环境特性和无人水面艇的相关概念及发展现状,总结了海上无人水面艇集群面临的挑战与关键问题,进而系统梳理了集群控制方法的研究进展,最后对海上无人水面艇集群未来发展方向进行总结和展望。
1 海上无人水面艇集群控制的基本概念与任务挑战
近年来,通信网络、智能自主系统以及人工智能技术极速发展,海上无人水面艇集群系统逐渐成为海洋领域的一个重要研究方向。海洋环境复杂多变,集群任务类型多样,催生了多种控制方法的持续演化与发展。为了系统梳理当前控制方法的研究脉络,有必要明确海上无人水面艇及其集群系统的基本内涵,分析其所面临的典型任务需求与关键技术挑战。本节首先从海洋环境的独特性入手,分析其对集群控制的影响;进而阐释无人水面艇的概念和发展;最后凝练出海上无人水面艇集群控制在复杂任务中的需求与挑战,为后续控制方法的深入探讨奠定基础。
1.1 海洋环境特性
海洋占地球表面积的71%,在全球气候调节、生物地球化学循环、资源储存及生物多样性保护等方面发挥着关键作用[10]。海洋环境是一个复杂的动态系统,具有很强的动态特征与不确定性,会受到诸多物理、化学及生物因素的综合影响,其中风、浪、流都是影响海洋环境的重要因素。多重影响因素促使海洋表层产生物理过程,如海水混合、物质输送以及能量传递。同时风力会引发洋流(诸如环流、潮汐流)和波浪,进而对海洋生态系统的结构与功能造成影响,促使海水温度、盐度以及营养物质分布的改变。在开放海域或者危险海况下,如恶劣天气、污染区、存在爆炸风险的地方,传统载人艇存在燃料效率、操控安全等方面的局限性,而无人水面艇凭借其环境适应性正逐步成为应对此类复杂场景的关键技术手段[11]。海洋环境复杂多变,具有强烈的动态性和不确定性,这些特性对海上无人水面艇集群的控制提出了严峻的技术挑战。
1)环境干扰对控制精度的影响。海洋环境中的风、浪、流等强干扰源,导致无人水面艇集群面临双重控制挑战:一方面,这些环境干扰因素会降低无人水面艇动力学模型精度,引发时变不确定性;另一方面,由此产生的控制输入偏差会直接影响系统的控制精度、稳定性及任务执行效率[4]。此外,海洋漂浮物与暗礁等动态障碍物进一步加剧无人水面艇运动轨迹预测的复杂度,使传统基于运动学模型的控制方法难以应对此类干扰,容易引发集群编队队形散乱或者丢失任务目标等系统性风险。
2)通信实时性与效率的挑战。海水的温度、盐度和深度等特性会造成集群通信信号衰减及噪声问题,使得集群内部的信息交互出现大幅延误、丢包现象和带宽受限等问题,极大地影响信息交互的实时性与能效,进而导致控制决策指令时效性与集群状态的一致性下降,诱发多艇相撞的风险。同时,海水的高黏滞特性与浮力效应对推进系统及执行机构设计形成特殊环境约束。因此,通信约束和流体动力制约直接限制了无人水面艇集群可支持的无人水面艇数量[12],大规模集群部署面临着技术瓶颈。
鉴于海洋环境的强动态性与高度不确定性所带来的挑战,无人水面艇集群的控制系统需要具备更强的适应能力。为了适应不同海域环境与任务需求,无人水面艇在平台构型、推进系统、控制能力以及任务模块等方面均表现出多样化的发展态势。基于此,对无人水面艇平台的国内外发展现状进行阐述,有助于明确不同平台的性能优势与适用场景,为后续无人水面艇集群控制方法的选择与设计提供依据。
1.2 无人水面艇的概念与发展
无人水面艇最初是为军事目的[13]而开发的,如清除水雷[14]、战斗损伤评估、收集水样和回收丢失的设备[15]等。在冷战结束后,这项技术才开始被民用和科学任务所采用[16]。而近年来,无人水面艇作为未来海军作战任务的关键组成部分受到了重视,如海上安全巡逻、海上封锁作战等行动[17]。
无人水面艇是一类具备自主决策与任务执行能力的无人水面航行器,通过集成环境感知、航迹规划与运动控制模块,实现无须人工直接干预的持续性作业[18]。USV也被称为自主水面航行器(autonomous surface vehicle,ASV),其典型定位方式为基于全球导航卫星系统的航向-目的地闭环控制。USV相对较小且成本低廉,特别适用于广域海洋表面监测任务。当前技术部署主要集中于海洋科学研究、工程与安防任务,以及军事应用与延伸,如水文参数观测、危险区域探查、通信中继和燃料供应等[1]。根据任务需求的不同,USV在艇体设计、动力系统和任务载荷上呈现高度的多样性,从高速武装的无人水面艇到长航时的科研监测平台,其形态与功能差异显著。为直观展示其多样化发展,本节列举了部分典型USV平台,具体如图1所示。
以欧美为代表的技术先发国家在USV领域已形成显著优势,其技术代际领先,应用场景广泛。在20世纪90年代中期,美国开发了用于军事训练的高速靶艇Owl和多用途无人水面艇Roboski[19],并于90年代末推出改进型SPARTAN,尺寸7~11 m,载重1.5~2.5 t,可执行特种作战任务[14](如图1(a)所示)。2003年,美国海军启动新项目,研发低成本智能侦察无人水面艇以及一款用于防卫打靶的轻型武器攻击训练艇。以色列2003年开发Protector[20](如图1(b)所示),并由拉斐尔公司等推出Stingray和Katana等无人水面艇[21],2017年完成Protector搭载导弹的海上测试[22]。英国开发了浅水运行的Springer[1,23-24]和MIMIR[25]无人水面艇,用于水质检测和伊拉克战争中的浅水任务,AutoNaut公司还推出了多款与其公司同名系列的AutoNaut(如图1(c)所示),其中名为Jura和Islay的两艘试验艇已经被分别用于非法渔业监控和反潜战[26]。日本的UMV-H和UMV-O分别用于高速任务和海洋环境监测[27]。挪威的YARA Birkeland自主集装箱船可运输120标准箱[28](如图1(d)所示),另有自主渡轮项目在奥斯陆峡湾测试[29]。西班牙的Sentinel2.0采用模块化设计,应用于海洋监测和油气作业[29]。波兰的EDREDON无人水面艇具备模块化扩展功能,可搭载武器和声呐,用于海事保护[30]。
国内已经将自主艇列为重点发展领域,工业和信息化部正在大力推动相关技术进步。中国远洋海运集团有限公司测试了从中国开往欧洲的自主货船,验证了其长距离运行的能力[31]。“精海1号”无人水面艇(如图1(e)所示)作为我国第一艘自主研发的水面无人智能测量平台,在2013年3月中国海事第二次南海巡航中实现了首航,承担了对南海诸岛礁的测量任务并取得良好效果[32]。华中科技大学自主研发的HUSTER系列(如图1(f)所示)全自主无人水面艇于2018年1月20日在松山湖高新区松木山水库首航,多艘无人水面艇完成了十字编队、一字编队、圆形编队等多种编队,展示了多艇协同巡逻任务和多艇围捕任务[33],这标志着我国多无人水面艇技术从理论探索阶段向实际应用阶段的重要跨越,为后续海洋装备技术升级与蓝海战略实施奠定了实践基础。随后HUSTER系列航行器已经被广泛应用到水文调查、污染监测和多艇编队测试中,表现出高精度测绘和智能协作的能力。珠海云洲智能科技股份有限公司(简称“云洲智能”)研发的自主巡逻艇舰队,被广泛应用于海上执法和安全任务[34]。该公司于2019年在央视春晚展示了81艘无人水面艇的协同表演,展现出无人水面艇具备高度集成的控制、动态编队及避障能力。在实际应用当中,云洲智能的无人水面艇表现出色,在民用方面,云洲智能开发的“海眼”系统被用在珠江口以及其他近岸水域的生态监测工作里,多艇协同采样效率与传统人工方法相比得到大幅提升。当前国内无人水面艇在自主导航、模块化设计以及应对多种任务方面逐步取得了进展,但是和美国等领先国家相比,在大型无人水面艇以及完成复杂任务的能力上还是存在差距,需要加大智能化技术与系统集成的研发力度。
图1典型无人水面艇
Fig.1Representative unmanned surface vehicle
综上所述,当前无人水面艇技术已呈现平台多样化、功能专用化和应用广泛化的发展态势,单艇的自主导航与作业能力取得了长足进步。然而,随着海洋战略地位的日益凸显,海洋任务的规模、复杂度和对抗性也对无人系统提出了前所未有的挑战。在执行大范围协同搜索、动态目标持续跟踪、复杂环境下抵近侦察等任务时,单个无人水面艇在感知范围、作业效率和系统鲁棒性等方面的固有局限性愈发明显,不仅难以满足现代海洋任务对时空覆盖广度和响应速度的要求,也使其在面对突发状况和强对抗环境时显得尤为脆弱。因此,将多个无人水面艇有机地组织成一个能够协同作业、信息共享、任务互补的智能集群,以期实现整体能力的涌现和倍增,已成为该领域发展的必然要求和研究焦点。
1.3 海上无人水面艇集群控制的任务需求和技术挑战
集群行为(如鱼群洄游、鸟群迁徙等)作为自然界普遍存在的涌现现象,其核心思想是分布式个体通过局部信息交互实现群体目标协同[35]。受自然界集群行为的启发,国内外学者将集群协同思想运用到海洋领域,对海上无人水面艇集群控制开展研究。
海上无人水面艇集群是由多艘具备自主环境感知、协同决策与航迹规划能力的无人水面艇,依靠通信网络互联互通,形成的具备协同作业能力的多智能体系统。该系统通过集中式或者分布式控制架构,执行单个无人水面艇很难完成的复杂协同任务(如广域搜索救援、动态环境监测、编队巡逻及安防协同等)。从系统构成来讲,集群往往包含领航艇、跟随艇以及通信中继节点等,它们借助通信网络实现信息交互和任务划分。根据不同的作业场景,可以把它分成固定拓扑集群(如编队侦察)和动态拓扑集群(如应急救援),其中动态拓扑集群按照任务需求随时调整节点角色及其通信链路。集群凭借信息共享、任务分配和协同决策来实现高效群体合作,相比于单个无人水面艇而言,集群具备更宽的覆盖范围、更高的任务效率和更鲁棒的系统稳定性。集群大多依靠先进的通信网络、感知技术和控制算法去实现自主导航、动态编队和环境适应的目的。海上无人水面艇集群因其独有的协同能力和智能化特点,在实际应用中有明显的优势,但也存在诸多挑战。
1)动态编队需求。动态编队属于无人水面艇集群的关键能力范畴,它使得无人水面艇能够遵照任务安排或者应对环境改变时即时调整编队阵型[36],如直线编队长距离巡查、圆形编队目标围堵、三角形编队扩大传感器探测范围[37]。依靠模型预测控制、虚拟结构法之类的协同控制算法,无人水面艇便能够在保持编队阵型及航向的情况下,抵御海面风浪起伏和洋流等外界因素造成的干扰。在承担港口观测任务期间,集群会自动改变编队布局来规避障碍物或者适应较为狭窄的水道[38]。动态编队控制提升了任务执行效率,并经改良路径规划削减了能耗,但在动态编队进程中仍然存在诸多挑战,如紧急任务重构迟缓造成的高时延响应、环境不确定带来的控制精度不足、异构协同复杂性所致的通信与协调局限等。要克服这些难点就要形成环境感知-决策控制关联改良架构,从而在复杂海洋环境下及时高效地达成动态编队任务。
2)环境适应性。海洋环境具有很强的动态性,诸如有风浪、海流、电磁干扰等现象,因此集群要具有随时感知并且及时响应的能力。无人水面艇集群依靠多传感器融合技术(比如声呐、雷达、视觉传感器、惯性导航系统等),可以对复杂的海洋环境实施感知和适应[39]。当遇到大风浪,能见度低或障碍物很多的时候,集群就会用数据融合算法(如卡尔曼滤波、粒子滤波等)把多源传感器的信息整合起来,创建高精度的环境模型,从而达成动态避障以及重新规划路径的目的[40]。在近岸救援任务当中,集群可立即辨别漂浮物或礁石,经由协同感知扩大感知范围,打破单艇传感器视场受限的局限[41]。环境适应性包含对动态环境的响应能力,即按照洋流变化调整航迹,或在恶劣天气时改良任务策略[42],以维持任务稳定安全。多传感器数据融合存在即时性不足的情形,而且在复杂动态环境下建模精度受限,恶劣天气下协同感知的稳定性迫切需要提升,这些情况制约着集群在极端海洋环境中的可靠表现。
3)协同控制架构。无人水面艇集群的协同控制通常采用集中式或分布式架构实现,以适应各种不同的任务需求。集中式协同控制依靠中央控制节点(比如岸基站或者领航艇)来统一调度任务分配以及路径规划,适合那些对精度或者协调性要求很高的任务,譬如港口自主靠泊或者军事编队打击[43]。集中式协同控制的优势在于能够优化全网资源的调配情况,不过它对于通信的稳定性以及中央节点的可靠性有着较高的要求。一旦中央节点发生故障就可能造成整个系统变得很脆弱[42]。而且当无人水面艇数量扩大后,中央控制器所承担的计算负荷就会急剧上升,进而引发实时计算延迟和系统响应滞后。分布式协同控制依靠各无人水面艇充当自主节点,各节点通过自组织通信网络展开局部信息交互并执行决策,从而实现全局协同[41]。这种方式在远海或者通信受限环境下表现出色,例如在海上搜索任务中,分布式控制使得无人水面艇能够动态划分搜索区域,即便部分节点因故障或者干扰而失效,集群仍然可以利用协同控制算法重构网络拓扑,维持自身整体功能[44]。但是分布式协同控制算法的设计和实现相对复杂,要顾及各个子系统之间的协调以及信息交互机制,在一些情形下,因为每个子系统都是按照局部信息来作决策,可能会出现局部最优但整体并非最优的情况。因此在实际应用中,融合分布式和集中式优势的混合控制策略逐渐成为当前研究热点,用以兼顾鲁棒性和任务效率。然而混合策略的实现仍需突破多模式协调的复杂性,这也限制了集群在动态任务中的高效协同能力。
4)智能化与自主性。结合人工智能和机器学习技术之后,无人水面艇集群能够做到较高的智能化与自主性,具备自主任务分配、路径规划以及随时做决策的能力[45]。就拿动态目标搜索任务来说,集群会用强化学习算法优化搜索策略,并依照当下环境反馈来动态调整无人水面艇的行动方案[46]。智能化还体现在自适应任务规划上,依照任务先后顺序或者资源约束自动调整无人水面艇的角色[47](比如侦察、通信中继或执行)。此外,机器学习技术可用来优化感知能力,利用深度学习模型去处理视觉或者声呐数据,从而提升目标识别的精准度[48]。智能化与自主性相互融合,使得集群能够满足复杂多变的任务需求,大幅减少对人工干预的依赖,推动无人系统朝着全自主智能化方向发展。不过,高强度的即时计算需求会造成算法运行效率低下,复杂多变的环境给学习模型的泛化能力带来考验,在多任务协作时很难做到决策统一,这些问题一起限制了集群在高动态场景中的稳定性和可靠性。
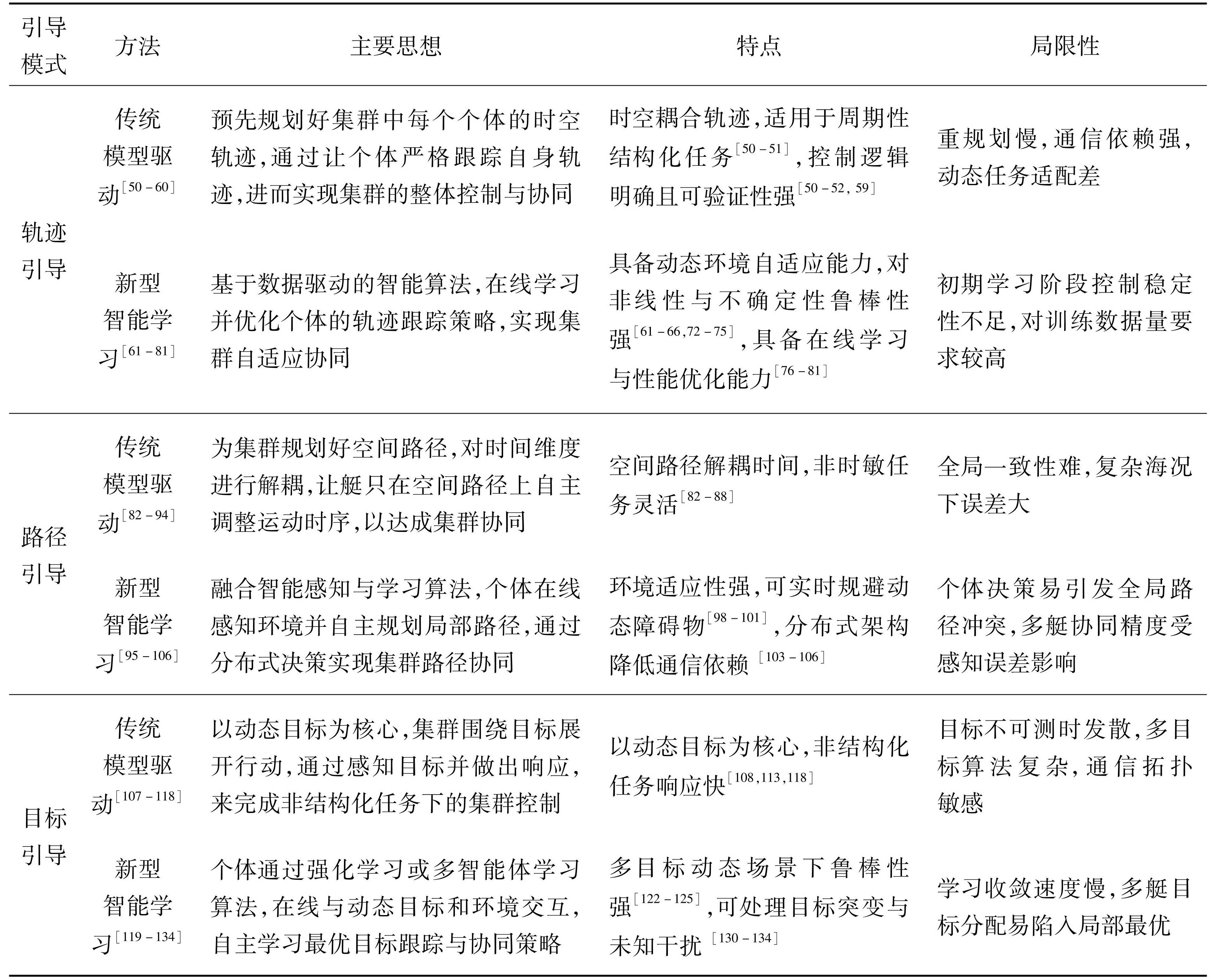
2 海上无人水面艇集群控制方法
针对海上无人水面艇集群系统在动态编队需求、环境适应性、协同控制架构、智能化与自主性等方面的技术挑战,当前已有多种控制方法[49]被学术界提出。为便于梳理与分析,本文根据现有研究将集群控制方法按照任务引导模式大致归纳为三类:一是基于轨迹的引导方法;二是基于路径的引导方法;三是基于目标的引导方法。上述控制方法的主要思想、特点与局限性如表2所示。为理清其发展脉络,以下将按上述三个层面对无人水面艇集群的代表性控制方法进行系统梳理与分析。
表2集群控制方法的特点与局限性
Tab.2Characteristics and limitations of swarm control methods
2.1 基于轨迹引导的控制方法
基于轨迹引导的控制方法是无人水面艇集群通过对单个或多个与时间相关的预定义参考轨迹进行跟踪,实现个体之间编队保持与协同控制。该方法通过预定义各艇的时间-空间轨迹来实现全局协同,其核心在于把集群任务拆解成单艇轨迹追踪的问题,通常适用于周期性、结构化任务,如海洋监测断面扫描、航道巡逻、航线物资运输等场景。
2.1.1 传统模型驱动的控制方法
在以轨迹引导为任务的框架下,传统模型驱动方法依赖于精确的无人水面艇运动学与动力学模型。此类方法以李雅普诺夫稳定性理论为基础,综合运用滑模控制、反步法等非线性控制策略来设计跟踪控制器,通过优化轨迹跟踪精度、增强抗干扰能力及构建分层控制架构,在严格的时空约束下保障整个集群的队形稳定性和协同性。
在传统模型驱动框架下,首要的控制目标是实现高精度的轨迹跟踪,同时确保编队稳定性和个体安全性。对于传感范围小的欠驱动无人水面艇而言,文献[50]设计了一种基于非线性坐标变换及横向函数方法的无风险的编队控制器,避免了传感范围不足导致的协同失效问题,从而实现多艇安全编队跟踪。针对传统横向函数法易引发控制输入振荡与跟踪误差发散的缺陷,Do[51]引入二阶动力学系统生成全局参考信号,设计了一种改进型同步跟踪律,有效削弱了坐标变换带来的动态扰动,提升了轨迹跟踪的平滑性。
随着海洋作业环境复杂度提升,模型不确定性与外部扰动成为轨迹引导的主要挑战。为此,研究者将抗扰控制、滑模控制、扩展状态观测器等鲁棒控制技术引入轨迹引导框架,从而提升系统应对不确定性和干扰的能力。文献[52]通过设计连续滑模面抑制系统抖振,并结合干扰上界自适应律实时估计环境扰动幅值,解决了模型不确定性与环境干扰下的多欠驱动艇的轨迹协同问题。文献[53]提出了一种基于固定时间扩展状态观测器的抗扰控制方法,可在有限时间内精准估计模型不确定性和外部扰动,实现多欠驱动无人水面艇集群的轨迹协同以及对固定海洋区域的最优覆盖任务。针对无人水面艇航行中存在的模型不确定性以及未知海洋环境扰动,文献[54]设计了一种基于扩展状态观测器的前向速度和艏摇角速度控制律来估计集总扰动,使无人水面艇集群形成预定的时变编队队形,并稳定跟踪多领航者形成的凸包。为解决欠驱动无人水面艇的抗扰问题,陈霄等[55]通过Serret-Frenet坐标系建立误差模型,结合改进的视线导引算法生成期望航向,采用滑模自适应技术实时补偿海流扰动,分别设计了无人艇航向角和航速的控制算法,实现了对航向角、纵向速度跟踪误差的镇定,验证了该算法可在一定程度上处理海流等外界扰动且跟踪效果良好。
集群规模增大、任务变得越发复杂时,前面提到的方法渐渐显现出一些局限之处,比如过度依赖全局通信拓扑信息会造成通信压力很大等情况。于是,分层控制和遏制控制就成了处理大规模集群协同问题的主要趋势,这种框架一般会把集群分成少量的“领导者”和许多的“追随者”,领导者要依照外部轨迹创建动态的几何凸包,追随者只需凭借局部信息就能做到自身汇聚并且守住这个凸包,这样就大幅减少了通信量和计算量。针对传统多领航者控制中依赖全局信息、通信负担重、抗扰性不足等问题,文献[56]提出一种分层全分布式的控制方案,上层为多领导者设计分布式编队跟踪控制器,使其沿虚拟领航者参考轨迹形成预设凸集,下层为追随者设计包含控制器,驱动其收敛至领航者凸包内,该方案无须全局信息,通过自适应参数调节应对通信拓扑动态变化,实现复杂海洋环境下多无人水面艇集群的编队-遏制跟踪协同控制。文献[57]提出了一种基于分层滑模控制的策略,上层通过滑模面设计保证领导者轨迹跟踪精度,下层基于采样数据动态调整追随者运动,可以解决多欠驱动无人水面艇在采样通信下的编队-包含控制问题。
在解决大规模集群的可扩展性问题的基础上,进一步提升系统的最优性、鲁棒性以及容错能力,是轨迹引导控制研究的又一重要方向。文献[58]提出了一种分布式无碰撞最优协同轨迹跟踪控制架构,实现了在未知模型参数和海洋环境干扰下多无人水面艇的分布式最优协同轨迹跟踪。文献[59]提出了一种基于预定义性能设计方法的分布式包含控制策略,实现异构多欠驱动无人水面艇在有向图拓扑下的协同控制。Liu等[60]提出一种针对多无人水面艇的自适应重构主动容错控制策略,引入未知参数补偿器来构建观测器,以识别执行器效能损失、卡滞/卡死等多类故障,解决了多艇在故障和扰动共存场景下轨迹协同失稳、跟踪误差发散的问题。
2.1.2 新型智能学习的控制方法
传统基于模型的控制方法在遇到参数不确定性或未建模动态的时候,性能就会受到影响。针对这一问题,新型智能学习方法凭借自身数据驱动的特性,为高精度轨迹引导提供了新的解决方案。通过利用模糊逻辑或者神经网络的非线性映射能力,将它们作为智能逼近器嵌入到成熟的非线性控制器设计框架(如反步法),在线补偿未知动态,或者通过强化学习将最优控制理论与机器学习结合,把轨迹跟踪问题转化为策略寻优问题,通过与环境的直接交互来端到端地学习控制律,从而在显著降低对先验模型依赖的同时,提升控制器的鲁棒性和自适应能力。
作为一种有效的智能逼近工具,模糊逻辑系统被广泛用于处理轨迹引导中的非线性、物理约束乃至执行器故障等复杂问题。文献[61]提出了一种基于预设性能函数的自适应模糊输出反馈无碰撞编队控制策略,模糊逻辑估计不可测状态,预设性能约束跟踪误差边界,实现饱和输入下的编队跟踪与避碰控制,兼顾多轨迹精度与作业安全。针对欠驱动无人水面艇编队控制中面临的模型非线性未知、执行器饱和约束以及多艇相对位置协同难问题,Zhou等[62]提出基于自适应模糊反步的领航者-跟随者编队控制策略,引入辅助子系统补偿执行器饱和影响,有效解决了传统编队控制的非线性鲁棒性差和饱和下协同失效的问题。文献[63]提出了一种针对无人水面艇转向动力学系统的新型高阶鲁棒控制,采用基于模糊集的表征来描述不确定性,最终成功构建了模糊动力USV系统,可以准确地对复杂系统中的不确定性进行建模和补偿。文献[64]结合分布式时变编队观测器和自适应模糊跟踪控制器,解决了受未知非线性和致动器故障影响的异构无人水面艇集群的协作时变编队跟踪问题。文献[65]针对多无人水面艇在固定编队跟踪场景下的速度不可直接测量、执行器输入饱和及模型非线性与外部扰动的问题,提出两种基于分布式观测的位置基模糊编队控制策略。文献[66]提出了一种基于模糊逻辑的运动规划和碰撞避免系统,结合向量场引导和比例-积分-微分(proportional-integral-derivative,PID)控制器,在复杂海洋环境中实现多无人水面艇沿单一轨迹的协同导航。
随着人工智能技术不断发展,一些学者开始探究依靠神经网络和强化学习来达成轨迹追踪控制目的,神经网络具备较好的性能估计能力,能够应对编队控制中的模型不确定性和外部干扰[67-71]。当集群中的无人水面艇数量增多时,编队控制的计算量就会增大,Huang等[72]和Lu等[73]采用融合神经网络技术解决了这个问题。在神经网络优化控制结构方面,文献[74]提出了一种基于预测器的神经动态表面控制设计方法,实现了具有时变轨迹的无人水面艇集群跟踪。文献[75]在利用神经网络处理不确定性的基础上引入拓扑重构机制,通过定义“安全区域凸包”约束跟随者无人水面艇的轨迹,调整汇聚位置以避免碰撞并保持系统连通性,使集群在覆盖任务中的区域重复率降低,实现了具有非线性动力学的多艘无人水面艇的围堵控制。
强化学习具备通过与环境交互来自主学习最优策略这一特性,这使其在应对复杂场景中的编队控制问题上展现出巨大潜力。Sui等[76]在领航者-跟随者控制结构下,利用深度强化学习解决了车辆避碰的编队控制问题,并采用模仿学习与强化学习相结合的两阶段训练框架,还采用了长短期记忆网络以及迁移训练方法。Su等[77]针对驱动不足的无人水面艇的节能性能和快速瞬态响应问题,提出了一种基于传感器数据的在线行为者-批评者强化学习算法,最终能够实现跟踪性能与能耗之间的最佳平衡。Xie等[78]提出了基于强化学习的异步分散编队控制方案,给出了基于深度确定性策略梯度算法优势的编队生成策略和维护策略,以形成并保持USV的目标几何结构。Chen等[79]提出了一种基于强化学习算法的有限时间滑模控制方案,在不违反速度误差约束的前提下,实现对性能的满足,所采用的基于神经网络的强化学习算法还能对执行器故障和系统不确定性进行准确估计。针对海上搜救系统的通信需求,文献[80]提出了一种基于分层强化学习的通信优化方案,将无人水面艇的调制编码方案和轨迹规划划分为两个分层子问题,最终通过强化学习来提高海上搜救系统的通信速率。文献[81]提出了一种基于多智能体强化学习的多智能体深度确定性策略梯度算法,通过通信协议解决部分可观测环境下的协同导航和碰撞避免问题。
轨迹引导虽然能通过预定义时间-空间轨迹实现高精度协同,在结构化场景中表现优异,但是其对环境动态性的适应能力存在明显短板,因此也就限制了轨迹引导的应用范围。由于依赖预定义的轨迹规划,所以当遭遇突发障碍物(如暗礁、漂浮物)或海流突变(海啸、涡流)时,重新进行轨迹规划的过程不仅耗时较长,容易超过任务周期,而且还需要在无人水面艇集群内实现高频的通信来同步新的轨迹参数(单轨迹引导需周期性同步参考轨迹,多轨迹引导需实时交互轨迹参数)。这种情况在通信受限的海洋环境中极易因延迟而导致无人水面艇集群协同失效。此外,轨迹引导对任务时间约束的强绑定特性,使其难以灵活应对目标机动(如潜艇规避、走私艇逃逸)或任务优先级调整等场景,因此轨迹引导在非结构化任务中适用性是有限的,在实际应用场景中需要与其他引导模式互补来拓展其应用范围。
2.2 基于路径引导的控制方法
基于路径引导的控制方法是无人水面艇集群通过对一个或者多个预先设定好的参数化路径进行跟踪,从而实现个体之间的编队保持和协同控制。这种方法在时间维度上并没有严格限制,只要求无人水面艇跟踪参数化路径(比如贝塞尔曲线或样条曲线),通过解耦时间与空间约束来提升灵活性。因此,路径引导模式比轨迹引导更为灵活,适用于水文调查、航道巡逻等非时间敏感型任务。同时,路径引导采用“参数化路径+实时调整”方式,对环境干扰的适应能力比轨迹引导更强。由于路径引导具备参数化这一特点,它更适用于多任务切换和跨场景应用,如从“航道巡逻”转换为“应急搜救”(即从直线巡逻变为螺旋搜索),不同类型无人水面艇(比如大型监测艇与小型侦察艇)可通过调整路径跟踪的相关参数(如速度比例、转向增益)来实现协同。
2.2.1 传统模型驱动的控制方法
路径引导将集群协同任务解耦为几何路径跟踪和沿路径的速度协同两个子问题。针对这一解耦框架,传统模型驱动方法主要运用图论与一致性理论等协同控制理论,并采用一种“先跟踪,后协同”的模块化控制策略。对于几何路径跟踪子问题,基于经典制导理论,采用视线法(line of sight,LOS)等制导策略来设计单艇的航向与航速控制器。对于沿路径的速度协同子问题,运用图论与一致性理论,通过设计分布式的协同协议来调节各艇在路径上的虚拟位置或者速度,从而实现期望的集群队形保持以及动态调整。
为了解耦复杂的协同控制任务,实现稳定的追踪效果,文献[82]提出了一种分布式协同路径跟踪控制策略,将复杂的协同问题解耦为单艇路径跟踪和多艇速度协调这两个子问题,设计了一种改进的积分视线引导律用于路径跟踪,并利用图论设计了分布式速度协调控制器。这种模块化设计有效解决了多艇协同控制的复杂性,使得每艘无人水面艇都能精确地跟踪预设的路径,同时和其他艇协同一致地调整航速,从而快速稳定地形成并保持所需的编队。
在基础协同框架之上,进一步解决曲线路径跟踪、多路径规划与智能分配等更复杂的协同任务,是路径引导控制的重要方向。为解决多艘欠驱动无人水面艇沿曲线路径的协同控制问题,文献[83]通过构建分布式路径变量更新律,达成了艇与艇之间运动的精准同步,还专门为每艘无人水面艇制定了纵摇-航向引导律,这样就能让它们准确地沿着各自预定的曲线路径行进,并修正侧滑状况,从而有效地维持复杂曲线路径下编队的稳定性及追踪的准确性。针对基于路径引导的协同控制方法应提前规划多条路径,导致多条路径只能并行形成且规划成本较高的问题,Liu等[84]提出了一种基于参数化路径引导的多无人水面艇协同控制方法,以实现基于路径跟踪的无人水面艇编队控制。文献[85]提出了一种基于图论的多路径分配策略,将路径分配当作节点适配问题来处理,融合视距LOS引导和自适应模糊逻辑非奇异终端滑模控制,使得每艘无人水面艇能够精确地追踪分配到的路径,从而使多艘无人水面艇在复杂海洋环境下沿着各自路径执行协同追踪。
路径引导的核心需求是确保所有无人水面艇沿指定路径稳定跟踪,而模型不确定性与海洋扰动是主要干扰源。为此,研究者通过观测器设计、自适应补偿等手段增强系统鲁棒性。为了降低模型不确定性和洋流扰动对无人水面艇控制性能的影响,Liu等[86]基于反步法实现多无人水面艇协同自适应跟踪控制。为了解决多无人水面艇在虚拟领导者引导下的分布式路径跟踪问题,文献[87]通过将内部不确定性和外部扰动视为总扰动,提出了基于扩展状态观测器的抗扰动协同控制律,并通过实验验证了其控制性能。陈浩宇等[88]创新性地提出了一种基于卡尔曼滤波联合扩展状态观测器的分布式协同路径跟踪方法,用以精确估计在多源混合干扰下的无人水面艇状态和集总扰动,在此基础上结合一致性理论和反步法设计了运动学与动力学复合控制器,有效解决了多无人水面艇编队在高海况下路径跟踪精度低、抗干扰能力弱的问题。针对速度不可测、扰动复杂的场景,Peng等[89]在使用非线性状态观测器估计线速度和角速度以及未知干扰的基础上,提出了一种基于输出反馈的路径跟踪控制器,同时兼顾通信连通性和碰撞避免,实现自主水面航行器舰队的协同时变机动编队。文献[90]提出了一种基于辅助变量方法、扩展状态观测器、线性跟踪微分器和路径机动设计的分布式安全壳机动控制器,实现了由多个虚拟领导者引导的针对不确定欠驱动多无人水面艇的分布式包容机动控制。文献[91]提出了一种基于有限时间的扩展状态观测器,提升了观测器的收敛速度,实现了具有避免碰撞和保持连通性能力的有限时间包容机动控制。文献[92]进一步引入势垒李雅普诺夫函数和分布式观测器来估计不确定性,在估计不确定性的同时约束跟踪误差,确保多无人水面艇沿单一路径的有限时间跟踪精度,实现了多欠驱动ASV的基于群体速度引导的分布式有限时间协同路径跟踪。
通信带宽有限、延迟较高,传统连续通信的协同控制易导致资源浪费,甚至引发跟踪滞后。为此,研究者结合事件触发机制与有限时间控制,在保障跟踪效率的同时节约通信资源。文献[93]提出了一种基于事件触发机制的有限时间协同路径跟踪控制方法,创新性地设计了一个事件触发的有限时间扩展状态观测器,能在有限时间内同时精确估计出复合干扰和不可测的速度并大幅降低通信负担,然后进一步设计了有限时间视线引导律和基于快速终端滑模控制嵌入了相对阈值的事件触发机制的动力学控制器,以节约能源和减少执行器磨损,实现了存在复合干扰、速度不可测以及通信资源受限情况下的多艘欠驱动无人水面艇的协同控制。文献[94]则结合非线性切换扩展状态观测器来估计模型不确定性和环境扰动,提出了一种基于相对角度的碰撞避免策略,既能规避静态和动态障碍,又能维持沿同一路径的协同性,实现了多无人水面艇的安全协同路径跟踪。
2.2.2 新型智能学习的控制方法
针对传统路径引导方法依赖于明确协同协议、在动态环境下适应性不足的问题,新型智能学习方法提供了更灵活的解决方案。一种思路是运用通用逼近理论,将神经网络作为智能估计器的策略来增强传统控制框架。另一种思路是基于强化学习理论,不再将路径跟踪与速度协同分开设计,而是采用一种端到端的控制策略学习方法,将单艇的控制任务建模为马尔可夫决策过程。通过引入智能学习,路径引导下的无人水面艇集群不再局限于固定的协同模式,其控制的灵活性以及面对未知扰动时的整体性能都得到了极大的改善。
在应用上述智能控制思路之前,路径引导的一个关键的前提性问题是为每艘无人水面艇分配合适的作业路径。这一分配过程必须兼顾任务效率与资源均衡,因此,关键挑战在于如何有效解决“区域划分”与“路径生成”这两个相互耦合的子问题。针对岛礁海域协同测绘等区域作业场景,翁磊等[95]提出了一种协同遍历路径规划算法,采用K-means++算法高效划分任务水域,并给每艘无人水面艇安排专属作业区,接着在各个区域内用启发式算法创建全面遍历路径,并且规划动态重分配机制,此机制能遵照艇群数量的增减即时调整路径分配,大幅优化了路径覆盖率和作业效率。
路径分配完成后,为确保每艘艇都能鲁棒地跟踪其专属路径,一种智能控制思路是将神经网络等通用逼近器与传统鲁棒控制框架深度融合。这类方法通过智能估计器在线补偿未知动态和外部干扰,从而提升传统控制器的性能。Fan等[96]提出了一种改进的自适应积分LOS引导律,把有限时间收敛扰动观测器和单参数神经网络估计融合起来,用来补偿模型偏差和外部干扰,并且用辅助动态系统去解决执行器饱和的问题,从而提升了多欠驱动无人水面艇路径跟踪的精度和鲁棒性。贺新宇等[97]提出了一种基于极速学习机的鲁棒自适应控制方案,新颖之处在于利用单隐层前馈网络在线识别包含未建模动态和外部干扰的集中不确定项,有效地解决了欠驱动无人水面艇在复杂环境里精确鲁棒的路径跟踪问题,无须依赖先验知识。文献[98]提出了一种基于神经动力学设计的观测器,可有效恢复无人水面艇未测量的速度信号和未知动力学模型,为Peng等[99]提出的基于模块化设计方法开发的具有理想时空解耦特征的分布式安全壳机动控制律提供状态支撑,实现时空解耦的多路径协同。随后Peng等[100]针对模型未知情形下的单路径协同问题,提出了一种分层式的智能协同控制方法,在制导层通过递归神经网络求解一个带约束的二次规划问题来生成最优航向指令,在控制层则利用模糊系统在线估计未知动力学,这种将最优制导与智能逼近结合的策略,高效地解决了模型未知时的协同控制难题。针对多路径场景下存在的避碰、队形转换等动态协同需求,文献[101]提出了一种基于自适应势函数的引导原则和鲁棒神经编队控制算法,运用人工势场法为每个无人水面艇规划实时地考虑了安全距离的姿态参考,并融合扰动观测器与神经网络进行鲁棒跟踪,有效解决了多无人水面艇在执行队形切换任务中的艇间碰撞风险问题。
与增强传统框架的思路不同,另一种更具颠覆性的智能方法是采用基于强化学习的端到端控制策略。Wang等[102]提出了一种适用于无人水面艇编队控制的分布式深度强化学习算法,给每艘无人水面艇创建专属的马尔可夫决策进程,通过端到端的自主学习协作策略,解决了传统控制方法需要精确模型却难以应对复杂动态环境的困扰。Zhao等[103]提出了一种带随机制动的深度强化学习方法,形成了依靠虚拟领导者的引导系统,并规划高效的奖励函数以引导学习进程,利用随机制动机制加强训练期间考察的随机性,很好地解决了强化学习决策网络易陷局部最优的状况,大幅提高了无人水面艇编队执行复杂路径追踪任务时的控制精准度和稳定性。针对标准强化学习在多无人水面艇协同编队任务中存在的不足,文献[104]提出一种带有减速的深度强化学习新算法,该算法创新地采用减速机制来防止出现无效动作以优化训练效率,并利用人工势场法优化奖励函数,有效地解决了多艇编队控制当中训练收敛困难、避碰效果欠佳的问题,最终实现更快更安全的协同编队控制。文献[105]开发了一种基于强化学习的集成式引导与航向控制策略,通过在传统的深度确定性策略梯度算法中引入孪生批判设计和积分补偿器,有效解决了传统级联控制的优化难题以及如何高效处理未知非线性动力学的问题。文献[106]提出了一种基于分布式深度强化学习的方法,用于处理驱动不足的多无人水面航行器的路径跟踪和编队控制问题。
路径引导通过解耦时间和空间约束,比起轨迹引导而言,增强了任务的灵活性,但在全局协同一致性的维持方面仍存在难点。多艘艇追踪同一路径时,由于通信迟缓或者网络拓扑发生动态改变,各艇的路径参数可能无法达成同步,特别是无人水面艇集群规模庞大或者海面情况复杂的时候,此类参数误差不断累加,也许会超出预先设定的界限,最终影响无人水面艇集群的整体任务效果。而且路径引导对于动态目标的应对依赖局部重规划的速度,一旦目标的运动方式突然改变(比如高速避让),重规划的速度就很难跟上目标的动作频率。因此,在急需快速反应的追踪任务中,需要结合目标引导下的目标状态估计技术来提升适应能力。
2.3 基于目标引导的控制方法
基于目标引导的控制方法是无人水面艇集群通过对一个或多个目标的跟踪来实现编队保持和制导控制。与基于轨迹/路径引导的协同控制方法不同,由于无人水面艇传感及通信能力受限,基于目标引导的协同控制需要多无人水面艇基于一致性对目标轨迹及相关运动学变量进行估计[107]。该方法以动态目标(如潜艇、走私艇、漂浮物)为参考,通过多艇间的信息交互来实现追踪、围捕或伴随护航,适合应用于以目标为导向的非结构化的任务。
2.3.1 传统模型驱动的控制方法
在目标引导任务当中,传统模型驱动方法的控制逻辑通常遵循“先估计,后控制”的两阶段架构。第一阶段主要运用分布式估计理论,采用设计分布式观测器或者卡尔曼滤波器的控制策略,通过融合集群内各无人水面艇的局部观测信息,达成对动态目标运动状态的全局一致估计量。在此基础上,第二阶段基于协同控制理论以及李雅普诺夫稳定性分析,采用设计显式协同制导律的策略,促使集群完成对目标的包围、追踪或者护航等特定任务。
目标状态(位置、速度、运动趋势)的精准获取是目标引导的前提,而通信拓扑动态切换、感知范围有限、目标蓄意逃逸等场景,易导致单一无人水面艇的观测信息残缺。为此,分布式估计技术通过艇间信息融合实现“局部观测-全局认知”的突破。针对通信拓扑可切换、目标速度未知的动态场景,文献[108]提出了一种多自主水面航行器的协同目标跟踪方法,设计了一种分布式扩展状态观测器来一体化地估计未知动态,并结合新的运动学与动态控制器,解决了在此类动态和不确定条件下如何估计目标与邻居动态并实现ASV集群稳定跟踪目标的问题。针对存在模型不确定性和感知能力受限的一组欠驱动无人水面艇,文献[109]提出了一种分布式的估计与控制策略,该策略采用分布式扩展卡尔曼滤波器和协同控制律,使追踪器能够在保持最优观测几何构型的同时收敛至目标附近。
除了基础的状态估计,海洋环境中的传感器噪声、目标遮挡、通信受限及恶意攻击等复杂约束,对多目标场景下的精准感知与稳健估计提出了更高要求。在感知增强方面,文献[110]针对多无人水面艇的抗遮挡水面目标检测和多目标跟踪的问题,提出了一种基于多模态传感器数据融合和图像处理的方法,实现增强复杂环境下的目标检测鲁棒性和跟踪精度。针对在感知信息不完全、通信资源受限、拒绝服务攻击以及动静态碍航物约束下的多无人水面艇协同单目标与多目标跟踪控制的问题,高胜男[111]提出了一种分布式分层协同控制结构,在通信层级设计了分布式扩展状态观测器、事件触发机制和基于状态预估器的抗攻击观测器,在控制制导层级构建了基于控制障碍函数的最优安全制导律和无模型动力学控制律,以在复杂约束下保证协同目标跟踪的安全性与抗扰动能力。文献[112]提出了一种基于分布式扩展状态观测器的编队-包容跟踪控制方法,实现了多无人水面艇对多个目标的包容跟踪。
在获得目标状态的有效估计后,第二阶段的核心在于设计高效的协同控制器,以实现目标包围、追踪及编队保持,同时克服环境干扰与输入饱和等实际约束。在目标包围任务中,文献[113]提出了一种基于LOS制导和洋流估计器的目标包围控制器,实现了以时变速度包围机动目标。文献[114]提出了一种事件触发动态表面控制的模块化设计的目标包围控制方法,引入触发机制来降低执行器的传输负载和执行速率,并通过实验证实了事件触发的动态表面控制方法在环绕机动目标方面的有效性。针对无人水面艇间碰撞问题,Ma等[115]通过考虑编队误差的瞬态性能规范,提出了一种规定的性能编队控制器,以保证无人水面艇间的防撞和连通性维护。针对时变环境干扰和输入饱和问题,夏国清等[116]研究了基于状态反馈控制的无人水面艇集群控制。文献[117]设计了无人水面艇集群有限时间集总不确定观测器,并结合非奇异终端滑模控制的集群跟踪控制方法,实现了具有灵活构型的无人水面艇集群运动决策以及跟踪控制。针对无向通信拓扑下的无人水面艇集群编队控制问题,文献[118]提出了一种结合了领航-跟随模式和人工势场避障的协同控制算法,采用分层设计框架。其中规划层利用协同算法输出动态多目标点作为优化航路来实现刚性编队和碰撞规避;控制层则通过LOS-PID跟踪控制算法,使单艘无人水面艇跟踪规划层生成的动态目标点,通过这种“静态优化+动态适配”的任务调度逻辑,实现多目标场景下的集群资源高效配置。
2.3.2 新型智能学习的控制方法
遭遇具有规避策略的智能目标时,传统基于目标估计和固定控制律的方法可能难以应对智能目标不可预测的行为。针对物理层面的系统动力学不确定性、决策层面的目标智能博弈以及任务层面的多目标优化分配等多重问题,新型智能学习方法提供了多元化的解决路径。一种是为提升基础跟踪控制的鲁棒性,通过运用通用逼近理论,采用将神经网络作为智能补偿器的策略。另一种是为解决与智能目标的对抗问题,通过运用博弈论与多智能体强化学习理论,采用将协同任务构建为多智能体追逃博弈模型的策略。此外,还通过运用聚类、拍卖算法及启发式搜索算法等智能算法来实现集群资源的动态最优配置。智能学习方法不仅提升了无人水面艇集群在物理执行层面的鲁棒性,而且在决策规划与战术博弈层面给予了其更好的自主性与灵活性,使其能够更好地适应复杂、动态乃至对抗性的海洋环境。
在获得目标状态后,为应对模型不确定性与执行器限制等物理层挑战,第一种智能学习思路是将神经网络作为通用逼近器,以增强基础跟踪控制的鲁棒性。针对无人水面艇固有的限制导致捕获参考信号失败、控制性能降低问题,文献[119]通过考虑有限的控制转矩,提出了一种基于饱和函数的有界神经网络形成控制律。文献[120]聚焦动力学未知、控制扭矩有限的欠驱动自主水面飞行器的目标跟踪,结合分布式控制律处理不确定性和扰动,提出一种利用神经网络逼近未知目标动态的有界神经网络控制方法,确保多无人水面艇实现精确的目标跟踪。
当任务场景由“单纯跟踪”升级为“围捕捕获”,特别是应对智能逃逸目标或者密集障碍物等动态不确定情况时,传统控制方法的不足愈发明显,因此强化学习成为重要突破点。Zhang等[121]提出了一种基于学习的分布式可迁移策略,利用集中式训练、分布式执行的多智能体强化学习框架,设计了知识嵌入的复合奖励函数和策略共享机制来提高训练效率以及策略的泛化能力,从而解决在观测信息少且有随机障碍物环境下的目标包围问题。Li等[122]提出了一种多智能体深度强化学习算法,设计了基于先验知识的奖励函数,采用集中式训练以及分布式执行的模式,实现通过智能控制方法完成多艇协同包围。针对欠驱动无人水面艇集群在海上作战场景中的协同围捕任务,Zhang等[123]提出了一种基于多智能体深度确定性策略梯度的智能决策算法,设计新的奖励函数来引导USV集群在连续动作空间中进行学习,解决了传统方法过度依赖精确环境模型的问题,最终实现在虚拟环境中避障且高效的协同围捕。针对多艘无人水面艇协同围捕海上逃逸目标的问题,文献[124]提出了一种基于多智能体近端策略优化的强化学习算法,设计适用于围捕任务的状态空间与动作空间以及奖励函数,采用课程学习技巧进行训练,实现在无边界的开放环境中快速高效地形成合围。
进一步地,针对围捕任务中动态避障与灵活追捕这一核心难题,开始对不同于端到端学习的、更为直观的智能规划方法展开研究。针对多无人水面艇在动态障碍艇环境下追捕智能目标逃逸艇时包围灵活性不足和动态避障与追捕协同难的问题,文献[125]提出一种自组织协同追捕策略,有效解决了传统追捕策略中包围僵化和障碍下追捕失效的问题。针对包含静态障碍物和动态艇舶的复杂环境下多无人水面艇的协同追捕问题,文献[126]提出一种自组织协同追捕策略,通过最小二乘法滑动采样预测动态目标的短期轨迹,设计了一种离散化方法来描述障碍物的边界,并将其与人工势场方法结合,还考虑了动态避障,最终实现对具备逃逸能力目标的高效围捕与安全避障,解决了传统追捕算法灵活性差、避障路径不合理、动态目标追捕效率低等问题。
在解决了目标关联问题后,如何高效地为集群分配任务并规划路径,成为提升整体作战效率的关键。多目标引导需合理分配集群资源,为每艘无人水面艇匹配适合的目标与航行路径,核心是解决“任务分解-艇群分配-路径优化”的耦合问题,兼顾作业效率与负载均衡。文献[127]提出多无人水面艇协同多目标遍历路径规划框架,采用K-means聚类算法进行任务分解,结合拍卖算法分配任务,并用指针网络和A*算法实现路径智能规划,能够有效解决在海上复杂障碍物环境下多无人水面艇协同多目标遍历路径规划问题,实现无人水面艇路径规划的就近分配和任务量分配均衡,避免碰撞和无序捕捞问题以及大幅提升远洋渔业的监管效率。为应对多任务、动态障碍物环境下多无人水面艇的动态导航和区域分配问题,文献[128]提出了一种基于多智能体深度强化学习的方法,采用多智能体深度确定性策略梯度算法,将通常分开处理的轨迹优化、避障和区域分配问题进行联合优化,旨在构建一个高效的任务管理系统,从而最大化USV集群的自主性,提升动态场景的分配灵活性。
在完成目标感知与任务分配后,如何在多约束下实现多目标的协同跟踪与包围,是多目标引导的核心控制需求。文献[129]提出了一种将位置控制和速度控制解耦的预设时间控制方法,在位置控制层设计了预设时间的协同包围跟踪制导律,在速度控制层设计了预设时间的滑模控制律,还设计了预设时间的径向基函数神经网络干扰估计器对未知干扰进行补偿,实现了在未知时变环境干扰下欠驱动无人水面艇编队进行多目标协同包围跟踪控制。在复杂约束处理层面,文献[130]构建了一种安全关键型包围控制框架,通过协同目标估计器获取目标状态,结合径向基函数神经网络近似估计未知动力学,引入输入状态安全控制屏障功能处理碰撞规避与输入饱和约束,在多目标包围中保障作业安全。文献[131]针对受多个静止或移动障碍物影响的欠驱动无人水面艇的多目标跟踪问题,提出了一种基于分布式安全壳扩展状态观测器的安全关键型无模型控制方法,无须依赖精确模型便可实现安全跟踪。
此外,为进一步加强复杂多目标场景中强化学习的决策效率和训练性能,研究者们对传统强化学习算法的不足作了深入的改良。面对多目标场景下复杂的状态信息,文献[132]提出了一种基于多头自注意力机制的多智能体强化学习方法,把差分博弈框架引入无人水面艇的系统模型后,设计了状态和动作空间的奖励函数,利用注意力机制可以更好地留意关键信息,显著提高了算法的收敛速度和追捕成功率。对于经典深度强化学习模型在应用于海上多无人水面艇目标搜索任务时存在的收敛困难和训练耗时长的问题,文献[133]提出了一种基于优先级经验回放的异步确定性策略梯度模型,利用优先级经验回放机制来提升高价值经验的利用率,避免遭遇收敛问题,而且采用异步学习的训练框架,通过多线程同步训练来减少模型训练所需的时间。为避免智能体陷入局部最优,文献[134]提出了一种混合式多智能体深度强化学习框架,通过专家知识(免疫网络模型)在第一阶段引导导航目标的生成,再由Actor-Critic近端策略优化算法在第二阶段学习具体执行策略,实现了专家引导与自主学习的有机结合,有效解决了多无人水面艇在规避静态和动态障碍物环境下的机动目标捕获问题。
目标引导依靠对动态目标的直接响应能力,在动态场景中有不错的表现,但它的性能很大程度上取决于目标观测质量以及多艇协同效率,这制约了目标引导的应用范围。就目标追踪而言,如果目标艇进入观测盲区,或者信号受到干扰,无人水面艇集群很可能因为对目标状态估算的准确率下降而引发追踪发散;在多目标情况下,目标关联失误和任务分配矛盾的时候,协同效率也许会明显下降,特别当目标数量远超集群规模的时候,资源竞争状况越发严峻,计算复杂度也遇到瓶颈,不管是分布式估计还是协同控制,它们都是以这样一个潜在假设为根基:集群内部有着稳定又有效的通信网络。无人水面艇集群的通信链路若因距离、干扰或者个别失能而陷入不稳定状况,全局协同便难以维系,其跟踪精度亦会大幅降低。对通信拓扑如此强烈的依赖性表明,在探究容错、自愈合等更高层级功能之前,务必要先解决一个更为基础性的前提问题,即怎样从物理角度确保集群作为一个整体持续可靠地执行信息交互。
3 未来发展趋势
随着无人集群系统被推广到海洋监测、资源勘探、安全巡查等领域,其集群控制方法也取得了显著进展,逐步实现了从理论模型向实际应用的转变。但是由于海洋环境复杂多变,会存在感知不确定、通信不稳定、平台不同构以及任务繁杂等诸多难点。当前的控制方法在通用性、实时性以及工程应用方面仍有诸多不足。为此,未来的研究将围绕集群任务能力评估与修复、自主感知融合与环境适应、自主控制以及异构跨域协同智能决策等关键能力展开持续探索,以支撑其在更为复杂的任务场景中做到稳定而高效的协同工作。结合海上无人水面艇集群的研究热点和前沿趋势,本节系统梳理了未来发展中一些迫切需要解决的关键问题以及值得深入探究的方向。
1)集群任务能力评估与修复机制完善。海洋环境的复杂性和集群任务的多样性使得无人水面艇集群任务能力的评估[135]非常困难,相同集群编队拓扑、不同海况(风向、浪涌、洋流)下的集群任务达成能力是不同的,甚至相同集群编队拓扑、相同海况下,若某个节点的无人水面艇参数(型号、运行方向、速度)不同,集群任务达成能力也是不同的。基于多智能体方法的图模型在上述情形中是完全相同的,无法有效描述集群任务达成能力的差异性,更无法提出有针对性的修复方法。我们最新的研究[136-139]中,利用图信号处理解决了不同领域的图模型不能有效表示网络性能特征的问题。在文献[136]中,从图信号处理与学习的角度研究化合物定量结构-活性/性质关系(quantitative structure-activity/property relationship,QSAR/QSPR)建模问题,解决了现有方法不能表征具有相同图结构的异类化合物属性问题。在脑网络研究中[137-138],利用图信号处理构建了精神分裂症患者功能连接脑区异常程度的定量指标,对精神分裂症等神经系统疾病的机理分析与诊断有重要意义。在文献[139]中,将图信号处理应用于多智能体一致性收敛分析与优化中,解决了未知拓扑下一致协议的最优设计问题,给出了最快收敛率及其控制策略的解析表达式。受上述研究结果启发,未来考虑构建基于图信号的海上无人水面艇集群任务的统一描述模型,提出基于图信号处理的集群性能定量评价指标,并在此基础上深入分析并设计有效的性能修复策略和重构优化方法,形成“性能评估-控制决策-拓扑重构”的集群任务能力综合评估及修复理论体系。
2)“通—感—决(策)—控”融合与环境适应能力的协同提升。当前,为应对海洋环境中动态目标、突发障碍物及复杂气象等不确定因素,急需优化无人水面艇的环境适应能力。日后核心发展重点在于形成“通—感—决—控”一体化系统架构,通过协同作用来加强无人水面艇自主作业以及安全存活的能力。在此架构当中,以卫星互联网为典型的高带宽、低时延通信网络为系统提供了基本保障,使得无人水面艇之间可以有效地交换感知到的数据并相互配合执行任务。近年来,融合感知技术成了改善感知精度和稳定性的重要方法。Wang等[140]的研究表明,依靠深度学习的感知系统在受规则约束时能够规划复杂的任务。感知系统的发展趋势包含以下几个方面:第一,多模态传感器融合,也就是把视觉、激光、声呐、红外等信息源通过深度特征获取网络共同建模,以此来优化目标检测的准确度和抗干扰能力;第二,塑造以边缘计算带动的本地感知框架,加快感知系统的反应速度并加强其即时性,特别是在通信受阻或者指令迟缓的情况下维持独立工作的能力;第三,创建语义环境模型,这样无人水面艇就能不仅“看到”障碍物,而且“懂得”它们的特性及运动规律,从而展开更高层级的行为判断。系统要想应对多变的海况以及不同的任务需求,要有很强的通信网络来支撑自身的高效运行,这样才能保证感知数据和决策指令随时得以分享和反馈;系统还要具备环境自适应学习的能力,迁移学习和联邦学习利于感知模型在各个区域和平台快速部署并更新换代,进而巩固整体感知的泛化能力;经过与控制、导航系统深入融合之后,就会形成 “通—感—决—控”一体化的系统框架,这会明显改善无人水面艇群在复杂环境里自主作业的能力及生存能力。未来,高精度环境感知将不再独立存在,而是深度嵌入任务规划与协同控制链路之中,进而形成决策闭环。
3)异构集群的深度融合与跨域协作。除了同构/异构无人水面艇编队,未来海上作战及任务执行愈发离不开跨域平台间的高效协同,包含无人机和无人水面艇系统之间的跨域协作模式[141]。各个平台在环境感知和任务执行方面各有其长处,无人机可进行高空侦察任务并制定航迹计划,无人水下航行器负责执行水下精密作业,无人水面艇承担中层面多目标协同任务。异构跨域协同若得到发展,将会极大拓宽系统的任务范围,提升应对复杂海洋环境的综合能力。Novák等[142]所提出的无人机-无人水面艇协同系统,依靠状态估测和反馈控制,完成了在高海况环境下无人机的稳定着舰,这体现了空-水协作在应急响应中的实用性。Lv等[143]全方位梳理了当下异构协同过程中存在的通信约束、任务调度以及重构机制等挑战。Xu等[144]所设计的无人水面艇-自主水下航行器协作定位系统,利用水面艇的相对定位信息来校正自主水下航行器水下导航产生的偏差,有效地改善了定位精度和作业效率。这类系统仍然存在不少技术瓶颈,比如通信协议未统一、缺少任务调度机制、系统异构导致行为不一致等。要想达成真正的异构跨域协同,将来需要制订统一的跨平台通信及感知共享协议,使得多平台能够随时交换任务数据、控制意图和状态信息。从控制架构来讲,可以采用混合式分层控制策略,上层负责任务规划与资源调度,下层各个平台各自独立完成平台级控制,这样既能保证系统灵活,又能做到局部理想,而且,运用联邦学习这种分布式机器学习方法,可以在保护各平台本地数据隐私的情况下达成模型共享和协同决策,进一步优化系统的智能水平和安全等级。展望未来,要依托“空-水-潜”一体化系统创建起任务关联、数据连通、控制协调的异构集群体系。统一的跨域操作框架以及任务协同标准体系,将会成为形成一体化无人系统的重要因素。
4)智能决策与自主控制能级提升。在群体智能这个范畴当中,深度强化学习与多智能体系统相融合,使得无人水面艇集群从“规则激发”向着“数据激发”的智能化方向发展。传统的依靠人工设置规则的控制策略,在海洋环境之下的适应性和扩展性较为有限,但深度学习的采用显著改善了系统在复杂动态环境中学习、决策以及改进的能力。Wang等[145]提出了一种将排斥势场模型与分布式深度学习结合的控制手段,即便无人水面艇集群处于没有确切模型支撑的环境中,仍能够保持比较好的编队效果。侯玉立等[146]的研究表明,集中式深度学习框架在策略训练和收敛速度上占据优势,而分布式架构则在系统容错率和局部适应性方面表现更好。尽管深度学习在集群任务规划、自主避障、多目标协同等方面已取得一些成果,但它在海洋环境中的泛化能力仍是当前的研究难点之一。未来的研究方向可以着重于加强深度学习和模型预测控制的有效结合,利用预测对动态约束的建模能力来引导策略搜索流程,以此来改善学习效率并增强策略的稳定性。而且要把在线迁移学习和元学习机制融合起来,使无人水面艇集群能够立即适应不同的任务,并实现知识的泛化。从算法模型角度而言,可借鉴观察-判断-决策-行动-学习(observe,orient,decide,act and learning,OODA-L)模式[147]所倡导的分布式协同理念与神经网络驱动的策略优化思路,进一步探索面向海洋强动态、强干扰场景的轻量化神经网络架构设计。这就要求进一步发展更具可解释性的网络结构,该结构需具备清晰的策略含义,具有行为预测能力,进而优化系统的可控性,加深人机协作的信任度,构建具备“自我感知-自我学习-协同决策”闭环机制的高度智能集群体系。
综上所述,海上无人水面艇集群控制研究正在向着高可靠性、强协同性以及高智能化的方向持续发展,其集群能力评估、环境适应能力、自主智能化水平以及异构跨域协作将会是未来研究的核心课题。应对复杂动态且充满未知不确定性的实际海洋应用场景,需要不断推进跨学科合作,融合人工智能、控制工程、海洋通信和系统工程等多领域技术,推动集群系统从“预先设定程序执行”转变成“自主智能决策”,逐步突破海洋环境中的智能协同难题,最终实现全海域、全任务场景下的大规模应用,为未来“智慧海洋”战略提供坚实的技术支撑。
4 总结
海上无人水面艇集群作为多智能体协同控制的典型实践载体,深度契合国家海洋强国的战略需求,其控制理论与应用研究也正处在飞速发展的阶段。本文通过对现有研究的全面梳理,构建了“挑战—需求—方法—展望”的逻辑主线,对基于轨迹引导、路径引导与目标引导的三大类代表性引导模式,从传统模型驱动方法到新型智能学习方法的演进路径进行了系统总结,明确了各自的方法优势与局限性。基于以上分析,本文进一步指出了未来研究亟须在集群任务能力评估与修复、环境适应能力强化、异构跨域深度协作以及智能自主能级提升等前沿方向上取得突破。针对这些方面展开研究将会促使海上无人水面艇集群控制由理论迈向更为广阔而复杂的实际应用。




